Una mirada al recién nacido en el contexto de la COVID-19: revisión integrativa
Juliane Pagliari Araujo1, Katiucy Sturião dos Santos Campana1, Kelle Vieira Bussú1, Morgana Sczindrowski1, Luzia Borges Leal1, Adriana Valongo Zani1
1 Universidad Estatal de Londrina. PR, Brasil.
RESUMEN
Objetivo: Investigar las manifestaciones clínicas, factores de riesgo, tratamiento y prevención de recién nacidos infectados por COVID-19 informados en la literatura científica. Método: Revisión integrativa realizada en mayo de 2020 en bases de datos LILACS, MEDLINE y Biblioteca Virtual en Salud, utilizándose combinaciones entre los términos controlados newborn, COVID-19, SARS-CoV-2. Resultados: Muestra final integrada por siete estudios, cinco de ellos publicaciones de China, donde se reportaron los primeros casos de infección neonatal. Discusión: La práctica basada en evidencias es fundamental para el cuidado del recién nacido ante el contexto pandémico actual. Las actualizaciones sobre abordajes terapéuticos resultan necesarias. Conclusión: Las medidas preventivas son importantes, considerando existencia de brechas para tratamiento de la COVID-19 en recién nacidos. Las manifestaciones clínicas varían desde síntomas respiratorios hasta gastrointestinales y cutáneos. Aunque los casos reportados remiten a infección en período posnatal, son necesarios más estudios y evidencias para determinar el riesgo de transmisión vertical.
DESCRIPTORES: Recién Nacido; Infecciones por Coronavirus; COVID-19; Enfermedades Respiratorias; Signos y Síntomas; Prevención.
INTRODUCCIÓN
A comienzos del año 2020 el mundo se deparó con el surgimiento de un nuevo virus, inicialmente denominado nuevo coronavirus, aunque la nomenclatura oficial para el microorganismo determinada por el International Committee on Taxonomy of Viruses fue Severe Acute Respiratory Syndrome, Coronavirus-2 (SARS-CoV-2), y para la enfermedad provocada por este nuevo virus, Coronavirus Disease-2019 (COVID-19).(1) El primer caso de esta nueva enfermedad fue reportado en Wuhan, China, el 31 de diciembre de 2019; en razón de la rápida progresión de casos, el 11 de marzo de 2020 fue declarada la
pandemia, determinando profundas repercusiones en el área de salud y consecuencias sociales y económicas para la población mundial.(2-3)
En términos generales, el SARS-CoV-2 presenta baja patogenicidad. No obstante, es capaz de desarrollar infecciones graves en niños, ancianos, inmunosuprimidos y pacientes con comorbilidades.(4)
Debido a la cantidad elevada y creciente de casos, las secretarías de salud e instituciones hospitalarias buscaron desarrollar e implementar directrices y protocolos enfocados en el diagnóstico, tratamiento y prevención de la propagación de la COVID-19. Sin embargo, pocas evidencias de calidad fueron encontradas, habiéndose difundido información antagónica.(5)
Y al transferirse esta información a la población pediátrica y neonatal, la escasez resulta aún más evidente. Los niños resultan menos afectados por la enfermedad, la mayoría de ellos la presenta de maneta asintomática o con sintomatología leve. En dicha faja etaria, la mayor proporción informada de pacientes con enfermedad grave fue del 10,6% en menores de 1 año, seguido por el 7,3% en niños de entre 1 y 5 años.(6). En relación al recién nacido (RN) y las infecciones en unidades de terapia intensiva neonatal (UTIN), los hallazgos sobre enfermedad aguda grave neonatal por SARS-CoV-2 son aún escasos. No obstante, han surgido numerosos cuestionamientos respecto de la transmisión, tratamiento, manifestaciones clínicas y prevención para esta población.(5)
En razón de la ausencia de evidencias sobre esta temática, y ante el actual escenario de pandemia, el presente estudio tuvo como objetivo investigar las manifestaciones clínicas, factores de riesgo, tratamiento y prevención de los recién nacidos afectados por la COVID-19 reportados en la literatura científica.
MÉTODO
Estudio de revisión integrativa de la literatura cuya finalidad fue reunir y sintetizar resultados de investigaciones de modo abarcador, y evaluación crítica de estudios relevantes sobre la temática determinada, contribuyendo a profundizar el conocimiento acerca del asunto investigado.(7-8)
El proceso de elaboración de esta revisión se desarrolló en seis etapas: 1) Elaboración de la hipótesis o pregunta orientadora, según la estrategia Población Interés Contexto (PICo), considerando la siguiente estructura: P- recién nacido, I-prevención, Co- pandemia del nuevo Coronavirus. La pregunta problematizadora fue "¿Cuáles manifestaciones clínicas, posibles factores de riesgo, tratamiento y prevención para los recién nacidos afectados por la COVID-19 han sido reportados en la literatura científica?"
2) Definición de los descriptores. En esta investigación, los descriptores fueron seleccionados en Descriptores en Ciencias de la Salud (DeCS) y MeSH (Medical Subject Headings), habiendo sido: newborn, COVID-19, SARS-CoV-2. Los términos fueron combinados con los operadores booleanos AND y OR para garantizar una búsqueda ampliada de estudios. 3) Selección del muestreo: Determinación de los criterios de inclusión y exclusión, momento de establecer la transparencia que brinde profundidad, calidad y confiabilidad a la selección. La selección de producciones científicas fue efectuada por cinco revisores de manera independiente, garantizando la fiabilidad del proceso. Los criterios de inclusión fueron: estudios publicados en su integralidad en formato de artículos científicos, editoriales y manuales de recomendaciones de instituciones especializadas en publicaciones relacionadas al RN, y que respondiesen a por lo menos uno de los criterios de la pregunta orientadora. Considerando que esta temática es extremadamente reciente y poco conocida, no hubo restricción de idiomas ni delimitación temporal. Los criterios de exclusión fueron: artículos de revisión, y los artículos duplicados fueron considerados una única vez. Fueron utilizados estudios disponibles en formato de publicación electrónica en tres bases de datos: Literatura Latinoamericana y del Caribe en Ciencias de la Salud (Lilacs) y Medical Literature Analysis and Retrieval System Online (MedLine) vía PubMed (National Library of Medicine), y Biblioteca Virtual en Salud (BVS). La búsqueda se efectuó en mayo de 2020, utilizándose investigación en línea. El acceso a las publicaciones en su integralidad se consiguió a través del portal de la Biblioteca Virtual en Salud (BVS) y PubMed. Para seleccionar las producciones científicas se realizó lectura de los títulos y resúmenes, en concordancia con los criterios de inclusión y exclusión.
4) Análisis crítico de los estudios incluidos. Es aquí cuando el investigador precisa conocimiento para observar los niveles de evidencia fuerte de los estudios analizados. Para evaluar la calidad metodológica se empleó la clasificación de evidencias, resultando en: nivel I: revisiones sistemáticas con randomización; nivel II: estudio clínico con randomización; nivel III: estudio clínico sin randomización; nivel IV: cohorte y caso control; nivel V: revisión sistemática de estudios cualitativos; nivel VI: estudios descriptivos o cualitativos; y nivel VII: opiniones de especialistas y descripciones de casos.(9)
5) Discusión de los resultados encontrados. Aquí tienen lugar las discusiones referidas a los estudios seleccionados, buscando comprender la temática a ser investigada. 6) Presentación de la revisión integrativa. Para que la información estuviera presentada de modo más claro y organizado, se elaboraron cuadros con los datos más relevantes de los artículos.(10-11) En cada uno, los artículos que integraron la presente revisión fueron identificados con la letra A (artículo), seguido por el número de orden en el que fueron descriptos en el Cuadro 1.
RESULTADOS
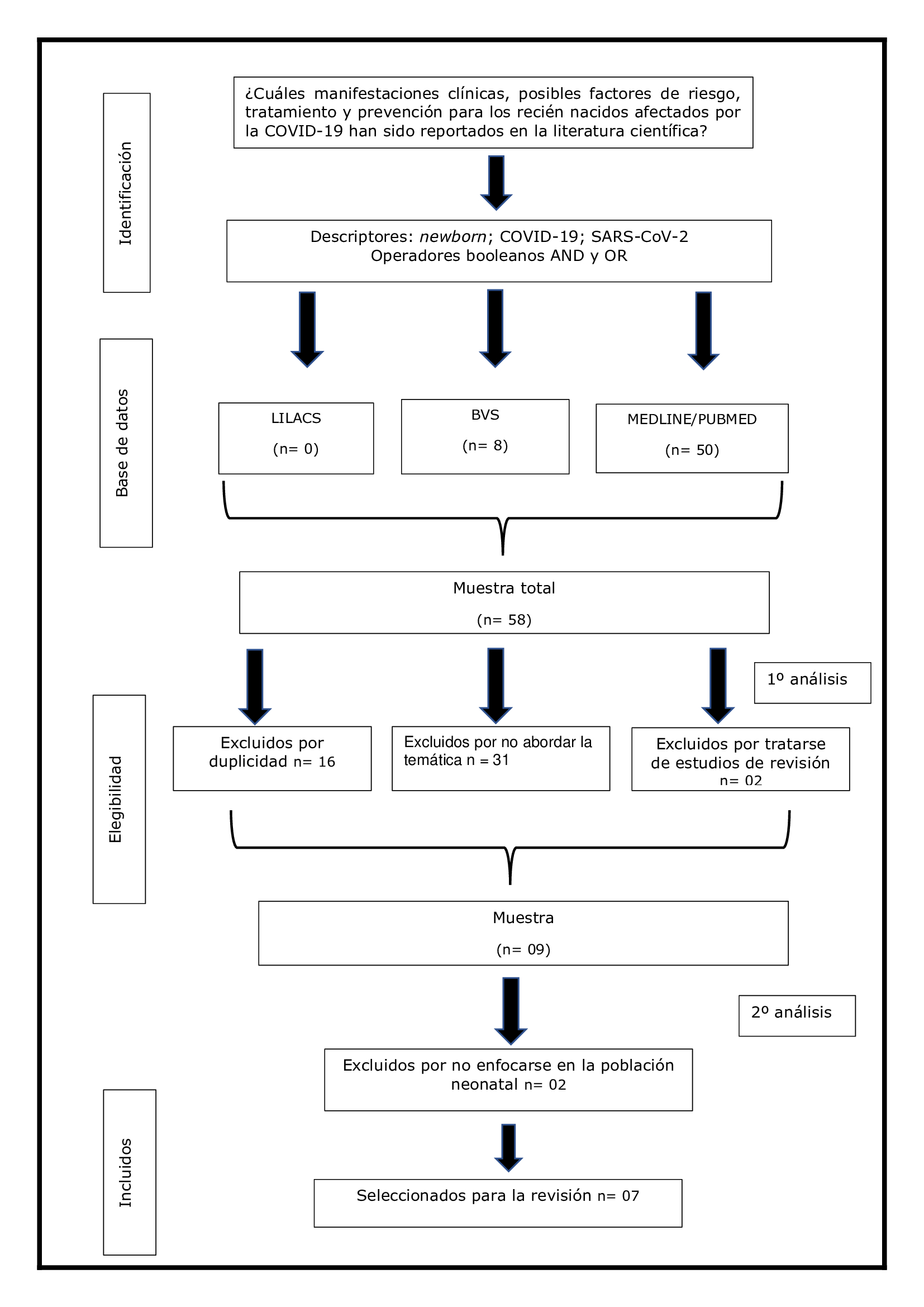
La búsqueda de estudios se realizó considerando el período de enero al 30 de mayo de 2020, en las bases de datos: The National Library of Medicine (MEDLINE/PubMed), Biblioteca Virtual en Salud y LILACS. Los descriptores registrados en el DeCS (Descriptors in Health Science) y en MeSH (Medical Subject Headings), así como las palabras clave (keywords) no ubicadas como descriptores controlados fueron combinados entre sí para la formulación de estrategias de búsqueda, habiéndose usado: COVID-19 OR Coronavirus OR SARS-CoV-2 AND newborn. Fue así que la búsqueda identificó un total de 58 estudios, ocho de ellos en BVS y 50 en MEDLINE/PubMed. Se realizó un primer análisis a partir de la lectura del título y resúmenes de los estudios. Los que no atendieron a la pregunta orientadora, no se encuadraron en los criterios de inclusión previamente establecidos, eran artículos de revisión o estaban repetidos fueron excluidos (n=49), resultando en 9 estudios seleccionados para lectura y análisis integral. Luego de leer integralmente los 9 artículos seleccionados, dos resultaron excluidos por no enfocarse en la población de RN. Así, siete estudios fueron los que integraron la muestra final de esta revisión integrativa. El flujograma del proceso de selección de artículos está expuesto en la Figura 1.
Figura 1- Flujograma del proceso de selección de estudios. 2020. Londrina, Paraná, Brasil.

Fuente: Elaboración própria
De los siete estudios seleccionados, cinco eran publicaciones originadas en China, donde se inició la diseminación del virus y se informaron los primeros casos de infección neonatal. Un manuscrito fue publicado en Irán, reportando un caso de infección neonatal, y otra publicación era de los Estados Unidos de América (EEUU). En relación al idioma de publicación, cuatro estudios fueron redactados en inglés y tres en chino. Todos los manuscritos fueron publicados en 2020.
La información principal extraída del estudio fue dividida en: 1) Características generales de los estudios (título, año de publicación, identificación de los autores, periódico, nivel de evidencia y objetivo del estudio); 2) Conocimiento de los resultados principales (manifestaciones clínicas, factores de riesgo, tratamiento y prevención); y 3) Conclusiones y consideraciones de los estudios, información presentada en los Cuadros 1, 2 y 3.
Cuadro 1- Caracterización, delineado y objetivos de los estudios seleccionados. 2020. Londrina, Paraná, Brasil.
|
Título/ Año de publicación |
Autores |
Periódico |
Nivel de evidencia |
Objetivo del estudio |
|
|
(A1) Emergency plan for inter-hospital transfer of newborns with SARS-CoV-2 infection. (2020) |
Chen Z, DU Li-Z, FU Jun-Fen et al.(12) |
J Contemp Pediatr |
VII |
Gestionar el proceso de transferencia del RN sospechado o confirmado. |
|
|
(A2) Managing neonates with respiratory failure due to SARS-CoV-2. (2020) |
Wang J; Shi Y.(13) |
The Lancet Child & Adolescent Health |
VII |
Editorial sobre manifestaciones clínicas, criterios, diagnósticos y tratamiento de la SARS-CoV-2 en RN. |
|
|
(A3) An interpretation on perinatal and neonatal management plan for prevention and control of SARS-CoV-2 infection. (2020) |
Wang LS, Hu XJ, Zhou WH.(14) |
J Contemp Pediatr |
VII |
Interpretar el plan de manejo neonatal para la prevención y control de la infección por SARS-CoV-2.
|
|
|
(A4) Experience of Clinical Management for Pregnant Women and Newborns with Novel Coronavirus Pneumonia in Tongji Hospital, China. (2020) |
Wang, S., Zhou, X., Lin, X. et al.(15) |
Current Medical Science |
VI |
Ofrecer una experiencia valiosa para una mejor gestión de la SARS-CoV-2 en embarazadas y recién nacidos. |
|
|
(A5) Novel coronavirus in a 15-day-old neonate with clinical signs of sepsis, a case report. (2020) |
Kamali AM, Jafari N, Eftekhari K.(16) |
Infectious diseases
|
VII |
Relatar un caso de neonato positivo de SARS-CoV-2. |
|
|
(A6) Potential Maternal and Infant Outcomes from Coronavirus 2019-nCoV (SARS-CoV-2) Infecting Pregnant Women: Lessons from SARS, MERS, and Other Human Coronavirus Infections. (2020) |
Schwartz DA, Graham AL.(17) |
Viruses |
VI |
Analizar los datos publicados que abordan los efectos epidemiológicos de SARS, MERS (Middle East Respiratory Syndrome) y otras infecciones por coronavirus en embarazadas y sus hijos. |
|
|
(A7) Perinatal and neonatal management plan for prevention and control of SARS-CoV-2 infection (2nd Edition). (2020) |
Zhou WH,et al.(18)
|
J Contemp Pediatr. |
VII |
Orientar la práctica clínica de neonatos y embarazadas con un plan de manejo para la infección por SARS-CoV-2. |
|
Fuente: Elaboración propia.
Respecto de la información hallada en los estudios elegidos acerca de las principales manifestaciones clínicas observadas, factores de riesgo asociados, así como posibles tratamientos y prevención, la misma está sintetizada y presentada en el Cuadro 2.
Cuadro 2- Principales resultados relacionados a las manifestaciones clínicas, factores de riesgo, tratamiento y prevención. 2020. Londrina, Paraná, Brasil.
|
Manifestaciones clínicas |
Factores de riesgo |
Tratamiento |
Prevención |
|
(A1) Dificultades respiratorias. |
Familiares o personas cercanas al RN con diagnóstico confirmado. |
No se hace referencia. |
Diagnóstico correcto, equipos de protección individual para los profesionales, medidas de desinfección, aislamiento, equipo capacitado para todo el proceso de transporte. |
|
(A2) Síntomas gripales, puede evolucionar a dificultad respiratoria y falla multiorgánica. Complicaciones: compromiso de la función del surfactante e hipertensión pulmonar en casos graves. |
Síndrome de la angustia respiratoria. |
Administración de surfactante, inhalación de óxido nítrico en casos graves, ventilación, oxigenación extracorpórea para rescate, prescripción de antivirales.
|
Triaje de todos los RN de alto riesgo para coronavirus, de acuerdo con el historial familiar, prueba de SARS-CoV-2, aislamiento individual. |
|
(A3) En los casos confirmados: fiebre transitoria, rechazo de la leche y diarrea, estudios de imágenes mostrando alteraciones inflamatorias. En los casos sospechados que posteriormente resultaron negativos, los síntomas fueron dificultades respiratorias. |
El RN confirmado pertenecía a una región con casos de COVID-19 y tuvo contacto con ellos. En los casos de los RN negativos, los síntomas se relacionaron a cuadro de inmadurez pulmonar, semejante al de SARS-CoV-2. |
No hay medicamentos específicos para terapia antiviral, tratamiento de casos graves con terapia de plasma. |
Aislamiento, cuidado domiciliario y con la alimentación, desinfección de utensilios e higienización de manos antes y después de cambio de pañales. Cuidados con la manipulación del RN. Mantener ventanas abiertas, uso máscara en los padres. |
|
(A4) No menciona síntomas de este caso de RN infectado con 36h de vida. |
Embarazadas confirmadas (posible transmisión vertical, aunque falta evidencia que confirme); infección adquirida en ámbito hospitalario, familiares confirmados. |
RN confirmados: aislamiento por 14 días y tratamiento. RN sospechados: deben ser aislados para observación hasta exclusión del caso. |
Madre positiva: higienizar al RN luego del parto, suspender la lactancia. Indicar extracción sistemática para mantenimiento de producción. Después de dos swabs maternos negativos, mantener a madre y RN juntos. Aislamiento de los cuidadores, higienización de manos, desinfección de muebles, piso, mamaderas y chupetes. |
|
(A5) Fiebre, manchas en el cuerpo, taquicardia, taquipnea, retracción subcostal leve, saturación de oxígeno 93%. |
Padres sintomáticos con fiebre y tos, la madre también presentó sudoración, debilidad y malestar. |
Fluidoterapia adecuada, oxigenoterapia, antibioticoterapia.
|
Aislamiento en UTIN. RN y padres en cuarentena por 14 días.
|
|
(A6) Signos vitales estables, sin fiebre ni tos. Dificultad respiratoria, radiografías de tórax anormales, función hepática anormal. |
Padres o profesionales infectados. |
No se menciona. |
Los RN de madres positivas deben ser aislados por 10 días o durante el aislamiento de la madre. Suspender la lactancia en dicho período. |
|
(A7) Tos y fiebre, las radiografías de tórax sugieren infiltraciones pulmonares. |
Contacto con familiares, cuidadores o personal hospitalario sospechados o confirmados. |
Tratamiento sintomático e individualizado. En bebés graves, utilizar surfactante, inhalación de óxido nítrico y ventilación de alta frecuencia. |
Aislamiento de contacto y de gotículas por 14 días. |
Fuente: Elaboración propia.
Respecto de las principales consideraciones y conclusiones de los estudios seleccionados, una breve síntesis se presenta en el Cuadro 3.
Cuadro 3 - Principales conclusiones y consideraciones de los estudios seleccionados. 2020. Londrina, Paraná, Brasil.
|
Conclusiones/consideraciones |
|
(A1) Ante la sospecha o confirmación de COVID-19 en el RN es necesario garantizar transporte seguro y evitar la diseminación del virus. |
|
(A2) Son necesarias continuas actualizaciones sobre abordajes terapéuticos, en razón de la escasa cantidad de evidencia disponible para esta población. |
|
(A3) La detección y el aislamiento precoz juegan un papel decisivo en el control de la enfermedad. |
|
(A4) Las medidas de prevención son esenciales para los neonatos, por tratarse de una población con baja inmunidad. |
|
(A5) El curso clínico es más leve que en adultos. Los síntomas más comunes incluyen fiebre, fatiga y tos, aunque otros síntomas inespecíficos también pueden ser observados, tales como manchas en el cuerpo y molestias gastrointestinales. |
|
(A6) Es necesario continuar con los estudios para confirmar todas las vías de transmisión de la COVID-19 en el RN. |
|
(A7) La detección de casos sospechados, diagnóstico precoz de casos confirmados y adecuada manipulación de los casos resultan necesarios para reducir la transmisión horizontal. |
Fuente: Elaboración propia.
DISCUSIÓN
En enero de 2021 más de 99 millones de casos de COVID-19 en todo el mundo habían sido confirmados; sin embargo, la proporción de RN con la enfermedad era extremadamente baja. Los estudios expresan que la transmisión aparentemente ocurre en el período posnatal.(5,13-14,18) Sin embargo, algunos investigadores consideran el riesgo de transmisión vertical.(19-20)
Respecto de los estudios de diagnóstico, se recomienda el triaje de todo RN admitido en UTIN observando el historial familiar, análisis de detección de SARS-CoV-2 y aislamiento,(13-14,16-17) así como tomografía computada, hemograma, gasometría arterial, radiografía de tórax y cultivo de orina y heces, dado que es esencial el diagnóstico diferencial para excluir a otros virus comunes de vías aéreas superiores causantes de neumonía.(14-16)
Con excepción de un estudio que no hacía mención a manifestaciones clínicas de la infección por COVID-19 en RN,(12,15) el resto sí informó que tales manifestaciones pueden variar desde síntomas respiratorios leves hasta evoluciones más graves con compromiso respiratorio importante y falla multiorgánica, debiéndose considerar que un cuadro febril puede estar o no asociado a los demás síntomas.(13-15,17)
En relación a los síntomas respiratorios, los RN pueden presentar dificultad respiratoria, incluyendo taquipnea asociada a retracción subcostal leve.(16) A pesar de la escasa evidencia disponible sobre infección de esta población, los autores sugieren que la afección respiratoria puede estar relacionada con un compromiso de la función del surfactante pulmonar en los bebés atacados por la infección.(13)
Los recién nacidos prematuros (RNP), a consecuencia de su falta de desarrollo pulmonar, pueden presentar deficiencia de surfactante, considerando que se trata de una substancia cuya producción se inicia entre las semanas 24 y 28 de la gestación, alcanzando su elevación hacia la semana 35. El surfactante tiene la función de reducir la tensión de la superficie alveolar, evitando la dificultad respiratoria, que puede ser leve o muy grave dependiendo de la edad gestacional y del grado de la enfermedad pulmonar de la membrana hialina que el déficit de surfactante habrá de provocar. Dicha condición puede causar dificultades para diferenciar el diagnóstico de COVID-19 cuando el RN presente factores de riesgo tales como madre con diagnóstico confirmado.(21(
Además de los síntomas respiratorios, otros de carácter inespecífico fueron también observados. En uno de los estudios se informó sobre un RN de 17 días de vida con síntomas gastrointestinales y vómitos, rechazo a la lactancia y diarrea.(14) Otro caso de COVID-19 en neonatos fue informado en Irán, las manifestaciones clínicas halladas, más allá de los síntomas respiratorios, fueron manchas en el cuerpo.(16) Tales hallazgos sugieren que el curso clínico de la enfermedad en los RN no demuestra un cuadro común y, por la baja prevalencia de COVID-19 en esta población, son necesarias investigaciones continuas para ayudar en la identificación de casos sospechados.
Ninguno de los casos de bebés afectados por la COVID-19 que integran la presente revisión evolucionó hacia estados de gravedad. A pesar de la escasa evidencia disponible acerca de la población neonatal hasta el momento, se confirmó que el curso clínico es más leve que en pacientes adultos.(16)
En dicho sentido, la prestación de cuidados respiratorios en RN debe continuarse de acuerdo con los estándares, y grandes cambios en la práctica deben ser ampliamente discutidos para minimizar daños,(5) además de otorgársele relieve al tratamiento sintomático y personalizado.(18) Algunos autores indican la administración de surfactante y óxido nítrico para los RN en casos graves,(13,18) prescripción de antivirales, aunque con cierto cuidado, en razón de la poca evidencia de seguridad y eficacia en dicha población,(13) y antibioticoterapia.(16)
En los casos confirmados de infección neonatal por SARS-CoV-2 es esencial implementar prácticas respiratorias seguras, incluyendo aislamiento correcto del RN, equipos de protección individual (EPIs) adecuados para los profesionales a cargo de estos bebés y uso de filtros virales expiratorios en cualquier dispositivo respiratorio.(5)
En relación a la prevención de la COVID-19, el primer paso es el triaje de todos los RN, de acuerdo con su historial familiar, seguido del aislamiento individual y prueba para SARS-CoV-2.(13-14,16-18) En los casos de madres positivas, la indicación es higienizar al RN inmediatamente después del parto, mantener su aislamiento por 14 días(14,16,18) y, luego de los swabs maternos negativos, mantener juntos a la madre y a su hijo.(15,17)
La suspensión de la lactancia está indicada en algunos estudios.(15,17) Sin embargo, en Brasil, la recomendación del Ministerio de Salud y de la Sociedad Brasileña de Pediatría es de que la lactancia debe ser estimulada e impulsada, independientemente de que una madre esté sospechada o confirmada como caso de COVID-19, aunque siguiendo las indicaciones del uso de máscara y lavado de manos antes y después de amamantar.(22,23) Cabe destacar que hasta ahora no existen evidencias de transmisión vertical a través de la lactancia. Si esto es así, la leche materna debe continuar siendo ofrecida, considerando que es la mejor fuente de nutrientes para el neonato.(23-24)
Es necesario prestar atención en el cuidado domiciliario a la manipulación de utensilios usados por el RN. Chupetes y mamaderas deben ser desinfectados con alta temperatura, deben higienizarse las manos antes y después de cada cambio de pañales, de manipular al bebé y preparar mamaderas. Los padres deben utilizar máscaras. Otros cuidados relacionados con el ambiente también resultan esenciales, tales como mantener las ventanas abiertas para que el aire circule, y desinfectar con asiduidad el piso y los muebles.(14-15)
Los RNs de madres sospechadas o confirmadas deben transferirse a unidades de referencia en tratamiento de la COVID-19, observándose algunos cuidados tales como: comunicación efectiva con el hospital de referencia, uso de EPIs por parte de los profesionales, transporte del bebé en incubadora con equipos adecuados para atención de urgencia, mantenimiento de los RN en aislamiento en unidades con presión negativa, y desinfección efectiva de equipos luego de su uso.(14) Considerando la importancia de garantizar un transporte seguro tanto para los bebés sospechados o confirmados como para el equipo de salud, uno de los estudios incluidos en la presente revisión tuvo como objetivo elaborar un plan de manejo de todo el proceso de transferencia del RN sospechado o confirmado, haciendo foco en gestionar la organización de la transferencia, en estrategias preventivas para los profesionales de salud y en medidas de prevención de la diseminación del virus durante todo el proceso.(18)
Vale destacar que la información está en constante cambio, y los profesionales de salud deben estar permanentemente atentos a las actualizaciones en la medida en que el estado del conocimiento evoluciona y nuevas evidencias son publicadas.(5)
Considerando que en la presente revisión de literatura ninguno de los estudios por los que está compuesta cuentan con nivel de evidencia I o II, se hace notar la necesidad de investigaciones que generen resultados con fuertes niveles de evidencia científica, con el fin de brindar respaldo a la atención del neonato.
Esta investigación tiene como limitación la escasez de estudios sobre la temática y la dificultad de relatos de casos con detalle de sus manifestaciones clínicas, así como intervenciones y cantidad de casos de recién nacidos con diagnóstico de COVID-19 confirmado. Sin embargo, la contemporaneidad de la enfermedad constituye un factor preponderante que justifica estudios de carácter incipiente y divergencias entre autores en el área.
CONCLUSIÓN
Los estudios expresan que las medidas preventivas son importantes para este grupo poblacional, considerando que existen vacíos de conocimiento relacionados al tratamiento. Resulta necesario e indispensable el uso de EPIs por parte de los profesionales de salud durante la atención del RN. Como la manifestación clínica de la infección puede variar desde síntomas respiratorios hasta otros inespecíficos, como los gastrointestinales y las manifestaciones cutáneas, cobra extrema importancia el triaje de RN sospechados para la confirmación diagnóstica, con el objetivo de reducir el riesgo de transmisión horizontal. Aunque los casos relatados parecen haber sido adquiridos en el período posnatal, es necesario realizar más estudios y conseguir mayor evidencia para determinar la existencia o no de riesgo de transmisión vertical.
El presente estudio resulta necesario ante la situación de pandemia emergente en la cual estamos viviendo. Los hallazgos, aún siendo escasos, son importantes para la atención del RN, siendo necesaria la actualización continua para orientar a los profesionales respecto de un mejor manejo y control de la COVID-19 en la población neonatal.
REFERENCIAS
1. Brasil. Agência Nacional de Vigilância Sanitária (Anvisa). Orientações para a prevenção e o controle de infecções pelo novo coronavírus (SARS-CoV-2) em instituições de longa permanência para idosos (ILPI). Nota Técnica GVIMS/GGTES/ANVISA Nº 05/2020: Brasília: Anvisa [Internet]. 2020 [cited 2020 jun 24]. Available from: https://www20.anvisa.gov.br/segurancadopaciente/index.php/alertas/item/nota-tecnica-n-05-2020-gvims-ggtes-anvisa-orientacoes-para-a-prevencao-e-ocontrole-de-infeccoes-pelo-novo-coronavirus-sars-cov-2-ilpi
2. World Health Organization. Clinical Management of Severe Acute Respiratory Infection when Novel Coronavirus (nCoV) Infection Is Suspected: Interim Guidance [Internet]. 2020 [cited 2020 jun 24] Available from: https://www.who.int/docs/default-source/coronaviruse/clinical-management-ofnovel-cov.pdf
3. Chandrasekharan P, Vento M, Trevisanuto D, Partridge E, Underwood MA, Wiedeman J, et al. Neonatal Resuscitation and Postresuscitation Care of Infants Born to Mothers with Suspected or Confirmed SARS-CoV-2 Infection. Am J Perinatol [Internet]. 2020 [cited 2020 jun 24];37(8):813-824. Available from: https://www.thieme-connect.de/products/ejournals/abstract/10.1055/s-00401709688. doi: https://doi.org/10.1055/s-0040-1709688
4. Brasil. Ministério da Saúde. Secretaria de Atenção Especializada à Saúde. Departamento de Atenção Hospitalar, Domiciliar e de Urgência. Protocolo de Tratamento do Novo Coronavírus (2019-nCoV) [Internet]. Brasília: Ministério da Saúde; 2020 [cited 2020 maio 30]; Available from: https://portalarquivos2.saude.gov.br/images/pdf/2020/fevereiro/05/Protocolode-manejo-clinico-para-o-novo-coronavirus-2019- ncov.pdf.
5. Shalish W, Lakshminrusimha S, Manzoni P, Keszler M, Sant'Anna GM. COVID-19 and Neonatal Respiratory Care: Current Evidence and Practical Approach. Am J Perinatol [Internet]. 2020 [cited 2020 set 20];37(8):780-791. Available from: https://www.thiemeconnect.de/products/ejournals/abstract/10.1055/s00401710522. doi:org/10.1055%2Fs-0040-1710522
6 Sociedade Brasileira de Pneumologia e Tisiologia - SBPT. COVID-19: orientações da SBPT sobre o tratamento de crianças [Internet]. 2020 [cited 08 jul 2020]. Available from:https://sbpt.org.br/portal/wpcontent/uploads/2020/04/pneumopediatria_covid_19.pdf
7. Mendes KDS, Sasso RS, Pereira CC, Galvao CM. Revisão integrativa: método de pesquisa para a incorporação de evidências na saúde e na enfermagem. Texto Contexto - Enferm [Internet]. 2008 [cited 2020 jun 08];17(4):758-764.Available from: https://www.scielo.br/scielo.php?script=sci_arttext&pid=S0104-07072008000400018&lng=pt&tlng=pt. doi: https://doi.org/10.1590/S0104-07072008000400018
8. Ercole FF, Melo LS, Alcoforado CLGC. Revisão integrativa versus sistemática. Rer Min Enferm [Internet]. 2014 [cited 2020 jun 08];18(1):10.Available from: https://www.reme.org.br/artigo/detalhes/904. doi: http://www.dx.doi.org/10.5935/1415-2762.20140001.
9. Melnyk BM, Fineout-Overholt E. Making the case for evidence-based practice. In: Melnyk BM, Fineout-Overholt E, editors. Evidence-Based Practice in Nursing & Healthcare. A Guide to Best Practice. Philadelphia: Lippincott Williams & Wilkins; 2011. p.3-24.
10. Souza MT, Silva MD, Carvalho R. Integrative review: what is it? How to do it? Einstein (São Paulo). [Internet] 2010 [cited 2020 jun 08];8(1):102-6. Available from: https://www.scielo.br/pdf/eins/v8n1/1679-4508-eins-8-1-0102.pdf. doi: http://dx.doi.org/10.1590/s1679-45082010rw1134
11. Whittemore R, Knafl K. The integrative review: updated methodology. J Adv Nurs. [Internet] 2005 [cited 2020 ago 08];52(5):546-53. Available from: https://onlinelibrary.wiley.com/doi/abs/10.1111/j.1365-2648.2005.03621.x. doi: https://doi.org/10.1111/j.1365-2648.2005.03621.x
12. Chen Z, DU Li-Z, FU J-F, Shu Q. Emergency plan for inter-hospital transfer of newborns with SARS-CoV-2 infection. CJCP [Internet]. 2020 [cited 2020 maio 10]; 22(3):226-230. Available from: https://www.researchgate.net/publication/340163405_Emergency_plan_for_inter-hospital_transfer_of_newborns_with_SARS-CoV-2_infection. doi:https://doi.org/10.7499/j.issn.1008-8830.2020.03.009. [included in the review]
13. Wang J, Shi Y. Managing neonates with respiratory failure due to SARS-CoV-2. Lancet Child Adolesc Health [Internet]. 2020 [cited 2020 maio 10];4(4):e9. Available from: https://www.thelancet.com/journals/lanchi/article/PIIS2352-4642(20)30072-9/fulltext. doi: https://doi.org/10.1016/S2352-4642(20)30072-9 [included in the review]
14. Wang LS, Hu XJ, Zhou WH. An interpretation on perinatal and neonatal management plan for prevention and control of SARS-CoV-2 infection (2nd Edition). China J Contemp Pediatr [Internet].2020 [cited 2020 maio 10];22(3):199–204. Available from: https://pesquisa.bvsalud.org/controlecancer/resource/pt/mdl-32204753. doi: https://10.7499/j.issn.1008-8830.2020.03.004 [included in the review]
15. Wang S, Zhou X, Lin X, Liu Y, Wu J, Sharifu LM, et al. Experience of Clinical Management for Pregnant Women and Newborns with Novel Coronavirus Pneumonia in Tongji Hospital, China. CURR MED SCI [Internet]. 2020 [cited 2020 maio 10];40:285–289. Available from: https://link.springer.com/article/10.1007/s11596-020-2174-4 . doi: https://doi.org/10.1007/s11596-020-2174-4 [included in the review]
16. Kamali AM, Jafari N, Eftekhari K. Novel coronavirus in a 15-day-old neonate with clinical signs of sepsis, a case report. Infect Dis (Lond) [Internet]. 2020 [cited 2020 maio 10];52:427–429. Available from: https://www.tandfonline.com/doi/full/10.1080/23744235.2020.1747634. doi: https://dx.doi.org/10.1080%2F23744235.2020.1747634 [included in the review]
17. Schwartz DA, Graham AL. Potential maternal and infant outcomes from (Wuhan) Coronavirus 2019-nCoV infecting pregnant women: lessons from SARS, MERS, and Other human Coronavirus infections. Viruses [Internet]. 2020 [cited 2020 maio 10];12(2):194. .Available from: https://www.mdpi.com/1999-4915/12/2/194. doi: https://dx.doi.org/10.3390%2Fv12020194 [included in the review]
18. Zhou WH. Perinatal and neonatal management plan for prevention and control of SARS-CoV-2 infection (2nd Edition) China J Contemp Pediatr [Internet]. 2020 [cited 2020 maio 10];22(3):195-198. Available from: http://www.zgddek.com/CN/10.7499/j.issn.1008-8830.2020.03.003. doi: https://dx.doi.org/10.7499/j.issn.1008-8830.2020.03.003 [included in the review]
19. Wang L, Shi Y, Xiao T. Chinese expert consensus on the perinatal and neonatal management for the prevention and control of the 2019 novel coronavirus infection (First edition). Ann Transl Med [Internet] 2020 [cited 10 set 2020]. Available from: http://atm.amegroups.com/article/view/35751/html. doi: https://dx.doi.org/10.21037%2Fatm.2020.02.20
20. Chen D, Yang H, Cao Y. Expert consensus for managing pregnant women and neonates born to mothers with suspected or confirmed novel coronavirus (COVID‐19) infection. Int J Gynecol Obstet [Internet]. 2020 [cited 2020 set 15]; 149: 130– 136. Available from: https://obgyn.onlinelibrary.wiley.com/doi/full/10.1002/ijgo.13146. doi: https://doi.org/10.1002/ijgo.13146
21. Pacifici GM. Effects of surfactants on preterm infant lungs. Medic Express [Internet]. 2015 [cited 10 set 2020];2(2): M150106. Available from: http://www.scielo.br/scielo.php?script=sci_arttext&pid=S2358042920150002000 06&lng=en. Doi: https://doi.org/10.5935/MedicalExpress.2015.02.06
22. Brasil. Ministério da Saúde. Secretaria de Atenção Primária à Saúde. Fluxo de Decisão para Amamentação no contexto da COVID-19. [cited 2020 maio 29]. Available from: https://portaldeboaspraticas.iff.fiocruz.br/atencao-crianca/covid-19-e-aleitamento-materno-orientacoes-da-sbp-e-rblh/
23. Sociedade Brasileira de Pediatria (SBP). Aleitamento Materno em tempos de COVID-19 – recomendações na maternidade e após a alta. 2020 [cited 2020 maio 22]. Available from: https://www.sbp.com.br/fileadmin/user_upload/22467f-NA_-_AleitMat_tempos_COVID-19-_na_matern_e_apos_alta.pdf
24. Freitas BMBM, Alves MDSM, Gaíva MAM. Prevention and control measures for neonatal COVID-19 infection: a scoping review. Rev Bras Enferm [Internet] 2020 [cited 2020 set 10];73(Suppl2):e20200467. Available from: https://www.scielo.br/scielo.php?script=sci_arttext&pid=S003471672020001400301&tlng=en. doi: http://dx.doi.org/10.1590/0034-7167-2020-0467
CONTRIBUCIONES DE AUTORÍA
Concepción del estudio: Araujo JP, Zani AV
Recolección de datos: Zani, AV
Análisis e interpretación de los datos: Araujo JP, Campana KSS, Bussú KV, Sczindrowski M, Leal, LB, Zani AV,
Discusión de los resultados: Araujo JP, Campana KSS, Bussú KV, Sczindrowski M, Leal LB, Zani AV
Redacción y/o revisión crítica del contenido: Araujo JP, Campana KSS, Bussú KV, Sczindrowski M, Leal LB, Zani AV
Revisión y aprobación final de la versión definitiva: Araujo JP, Campana KSS, Bussú KV, Sczindrowski M, Leal LB, Zani AV
Recibido: 13/10/2020
Revisado: 25/11/2020
Aprobado:21/01/2021