Baño en la cama de pacientes con síndrome coronario agudo: descripción de algoritmo
Viviane de Moraes Sptiz1, Lucelia Santos2, Fernanda Reis3, Aretha Pereira de Oliveira4, Monyque Evelyn dos Santos Silva5, Dalmo Machado6
1 Secretaria Estadual de Saúde do Estado do Rio de Janeiro
2 Secretaria Municipal de Saúde do Rio de Janeiro
3 Hospital Estadual Alberto Torres
4 Instituto Nacional do Câncer
5 Universidade Veiga de Almeida
6 Universidade Federal Fluminense
RESUMEN
Objetivo: construir um algoritmo para sistematización de las etapas del baño en la cama tradicional del paciente adulto ingresado con síndrome coronario agudo. Método: estudio de diseño descriptivo elaborado en consonancia con el Proyecto integrado “Consumo de oxígeno por el miocardio y aspectos hemodinámicos durante el baño en la cama de pacientes con infarto agudo del miocardio”. La construcción del algoritmo se realizó por el Bizagi Modeler versión 3.0. Resultados: el algoritmo se fragmentó en dos partes: evaluación y toma de decisión sobre la temperatura del agua que se utilizaría en el baño y la ejecución del baño. Esta última fue dividida en tres subpartes: higienización dorsal, lateral y finalización, con tiempos de ejecución específicos Conclusión: el algoritmo fue un proyecto innovador, que se puede utilizar tanto en la práctica asistencial y como herramienta educativa. La etapa subsecuente será la validación por expertos.
Descriptores: Algoritmos; Baños; Síndrome Coronario Agudo.
INTRODUCCIÓN
Los algoritmos están siendo frecuentemente empleados en los servicios de salud como forma de sistematizar las prácticas asistenciales y de gestión. Tienen como principal objetivo direccionar la toma de decisión(1). Su utilización posibilita que haya mayor seguridad, se disminuyan los riesgos, se optimice el tiempo y se disminuyan los costos. Con esto, estas herramientas proporcionan una práctica asistencial segura y orientada en varias áreas da salud, incluso en la enfermería, y no retira la capacidad del pensar, sino que lleva al evaluador y al ejecutor a que direccionen el cuidado prestado(1).
La clasificación de riesgo en las emergencias y servicios de pronto atendimiento es un buen ejemplo de la aplicabilidad de algoritmo en el servicio de salud. La utilización de un algoritmo colorido creado con la finalidad de direccionar la atención por orden de prioridades hizo que se disminuyera la gravedad del cuadro clínico del paciente y se evitara incluso, la muerte(2).
En la literatura científica nacional e internacional no se ha encontrado registro de ningún algoritmo sobre el baño en la cama de pacientes con síndrome coronario agudo (SCA). Existen, sin embargo, protocolos y flujogramas de criterios para la indicación del baño en la cama de pacientes ingresados en una unidad de terapia intensiva (UTI)(3) y para la reducción de la ansiedad en el baño en la cama(4), pero ninguno de ellos considera el estado oxihemodinámico del paciente.
A partir de estudios anteriores realizados en pacientes críticos y que demuestran que el baño en la cama puede ocasionar repercusiones sobre la dinámica de oxigenación y perfusión corporal(5, 6, 7), se delineó como objetivo de este estudio construir un algoritmo para sistematizar las etapas del baño en la cama tradicional del paciente adulto ingresado con SCA.
MÉTODO
Estudio descriptivo realizado no período de 2015 a 2017 como parte del programa del máster profesional de la Universidad Federal Fluminense, contando con la colaboración del Núcleo de Pesquisas Cardiovisión, compuesto por enfermeros y estudiantes de enfermería.
Este estudio hizo parte de una vertiente del proyecto integrado “Consumo de oxígeno por el miocardio y aspectos hemodinámicas durante el baño en la cama de pacientes con infarto agudo del miocardio”, cuyos objetivos fueron: investigar las repercusiones hemodinámicas y de consumo miocárdico de oxígeno durante el cambio de posición en el decúbito dorsal, lateral izquierdo y derecho; comparar las repercusiones hemodinámicas y de consumo miocárdico de oxígeno durante el baño en la cama, con control de temperatura y posicionamiento, en pacientes ingresados con infarto agudo del miocardio y no infartados y; construir algoritmo para indicar el baño en el paciente adulto internado, con base en las repercusiones oxihemodinámicas.
Se delineó sistemáticamente la toma de decisión sobre el mejor tipo de baño relacionando a la temperatura del agua con el consumo de oxígeno miocárdico, direccionado por la evaluación hemodinámica inicial en pacientes con SCA con clasificación Killip-Kimball I y II(8).
El algoritmo fue estructurado sobre dos pilares: la descripción sistemática de las etapas de baño conforme Potter y Perry(9) y la extracción y la evaluación de los datos del proyecto integrado. También se utilizaron datos científicos de la literatura que permitieron basar el patrón de normalidad de las variables extraídas del proyecto integrado y las alteraciones relacionadas al baño en la cama, llevándose por la revisión sistemática intitulada “Repercusiones oxihemodinámicas del baño del paciente adulto ingresado en estado crítico: evidencias por la revisión sistemática de literatura(5).
La construcción del algoritmo involucró tres etapas: transcripción y adaptación de las etapas de baño en la cama; extracción y análisis de los datos del proyecto integrado; y construcción del algoritmo propiamente dicho.
1ª etapa: transcripción y adaptación de las etapas de baño
La transcripción y la adaptación de las etapas de baño en la cama descritas por Potter e Perry(9) se realizaron, conforme el protocolo de baño que se iría a utilizar en la construcción del algoritmo. La adaptación de las etapas de baño fue direccionada a la práctica actual y volcada para el baño en la cama de pacientes con SCA ingresados en la UTI. Se destaca como puntos claves de esta adaptación: verificación de los signos vitales antes del inicio del baño y para la adecuación de la temperatura del agua que se emplearía; manutención del monitoreo del paciente durante el baño en la cama; protección de los accesos vasculares periféricos con plástico como forma de prevenir la infección primaria de la corriente sanguínea; lavaje de los genitales en decúbito dorsal; no utilización del colector urinario para evitar esfuerzo extra; aplicación de alcohol a 70% sobre el colchón antes de forrarlo con una nueva sábana, para disminuir la carga bacteriana; substitución de los electrodos; verificación de los signos vitales después del baño; y reprogramación de las alarmas del monitor.
2ª etapa: recolecta de datos del proyecto integrado
Los hallazgos del proyecto integrado “Consumo de oxígeno por el miocardio y aspectos hemodinámicos durante el baño en la cama de pacientes con infarto agudo del miocardio” fue el otro pilar que sustentó al algoritmo. Se trató de un ensayo clínico aleatorio no controlado, desarrollado con pacientes con SCA Killip-Kimbal I y II ingresados en la unidad coronaria de un hospital de porte grande de la red particular de Niterói, RJ. El proyecto fue aprobado por el Comité de Ética en Pesquisas de la Facultad de Medicina de la Universidad Federal Fluminense con Parecer nº 1285852, en junio de 2015, e inserido en el Registro Brasileño de Ensayos Clínicos (RBR-555p8y) y en el Universal Trial Nunber (U1111-1174-0316).
El ensayo clínico consistió en la realización de dos baños designados como experimento y control. El baño experimento se realizó con temperatura constante del agua a 40ºC(10), mantenida por medio de una placa calefactora y la utilización de un probe para mensurar la temperatura. El baño control se realizó con agua retirada directamente del grifo de agua caliente, sin mantener la constancia de la temperatura(11). También se evaluó el tiempo de ejecución del baño en la cama por dos ejecutores, siendo estipulado un tiempo máximo de 20 minutos para realizar el procedimiento(10,11).
Se evaluó el efecto de la temperatura del agua de baño sobre las variables oxihemodinámicas, por medio de bioimpedanciometría eléctrica transtorácica (BET). Los datos fueron extraídos de la bioimpedanciometría y transferidos para una planilla electrónica. La evaluación estadística de los datos se realizó a través del Statistical Package for Social Sciences for Windows (SPSS) versión 21.0. La estadística descriptiva utilizó la media y la desviación estándar. Para testar la diferencia en la media del consumo de oxígeno del miocardio(mVO2) se adoptó el test de hipótesis T Student para muestras independientes. Se consideró el nivel de significancia (α) de 5% e intervalo de confianza de 95%.
La bioimpedanciometría fue calibrada para fornecer con rigor las 79 mediciones, y todo el equipo de investigación fue entrenado para realizar el manoseo de los equipos y la estandarización de la ejecución de las etapas del baño. La recolecta de los datos se realizó en el período de junio de 2015 a marzo de 2016.
Para construir el algoritmo del baño en la cama fueron utilizados los datos recogidos de 19 pacientes participantes en la investigación, acometidos con SCA, con y sin elevación del segmento ST y con clasificación de Killip-Kimball I o II. La variable oxihemodinámica escogida para la base de comparación fue el consumo de mVO2, por ser un determinante en la preservación del músculo miocárdico(12). Mediante la ecuación de Hellerstein y Wenger(13), el mVO2 fue determinado por cálculo indirecto a partir del doble producto (DP), que resulta de la multiplicación entre presión arterial sistólica (PAS) y frecuencia cardíaca (FC), conforme la fórmula:
Las otras variables utilizadas en la construcción fueron: FC, PAS, presión arterial diastólica (PAD), presión arterial media (PAM), volumen sistólico (VS) y saturación arterial periférica de oxígeno (SPO2).
La finalidad de comparación entre la temperatura del agua y las variables oxihemodinámicas fue determinar el mejor tipo de baño para cada condición hemodinámica del paciente en el momento anterior al baño. Los pacientes fueron clasificados en grupos conforme las variables mencionadas en los momentos antes, durante y después del baño. Los valores de normalidad de cada variable fueron determinados por la literatura.
La temperatura del agua tuvo efecto sobre el mVO2 en las variables FC, PAS y PAM. El efecto sobre la FC ocurrió solamente en los pacientes taquicárdicos (FC>100 bpm) previamente al inicio del baño. En estos pacientes, el baño con disminución espontánea de la temperatura del agua se presentó como la mejor opción, puesto que no aumentó la mVO2 de forma significativa, al contrario del baño en lo cama con temperatura constante a 40ºC que promovió alteración estadísticamente significante (p=0,04).
En los pacientes que estaban con la PAS≥ 140 mmHg, el baño sin la constancia de la temperatura del agua alteró significativamente el mVO2 (p=0,01), lo que no ocurrió cuando la temperatura del agua se mantuvo constante a 40ºC, siendo este baño más benéfico para el paciente. Los mismo ocurrió con los pacientes que se encontraban con PAM normal (93-106 mmHg) antes del baño: se observó un aumento significativo de mVO2 (p=0,01) en el baño con disminución espontánea de la temperatura del agua. Este paciente, por tanto, se benefició más del baño con control constante del agua a 40°C. Por otro lado, pacientes con la PAM baja (≤ 83 mmHg) y cuyo baño fue dado con agua en temperatura constante a 40ºC presentaron un aumento significativo del mVO2 (p=0,01), considerando como la mejor opción el baño sin manipulación de la temperatura del agua.
RESULTADOS
El algoritmo
Se confeccionó el algoritmo utilizándose el software gratuito Bizagi Modeler versión 3.0, que permite el modelaje del proceso para la toma de decisión. La elección de este software ocurrió por la facilidad de su aplicación y por ofrecer un suporte técnico con consultores para auxiliar en la construcción del proceso.
A partir del análisis estadístico de los resultados del proyecto integrado, se evidenció que el baño en la cama debería seguir dos caminos diferenciados por la temperatura del agua: (i) temperatura del agua constante a 40ºC cuando PAS ≥ 140 mmHg; (ii) y agua de baño sin constancia de temperatura cuando FC ≥ 100bpm.
Las etapas fueron inseridas en el software manualmente y se trazaron dos caminos conforme las variables. Se consideraron los puntos de cohorte que la revisión de la literatura encontró para estos hallazgos de normatividad de las variables descritas en las directrices de cardiología.
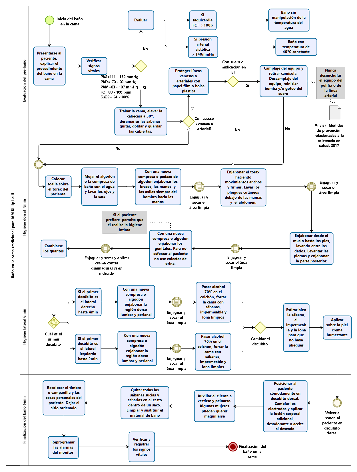
El modelaje del proceso efectuado por el Bizagi Modeler versión 3.0 se compone por figuras geométricas que presentan una notación propia y finalidades específicas (Figura 1).
Figura 1. Leyenda de las figuras geométricas de Bizagi. 2017, Niterói, Brasil(14).
FIGURA 1

Cada forma geométrica posee un significado para la toma de decisión, como descrito a seguir:
A. Pool o piscina: forma rectangular que abriga el contenido del proceso. El nombre dado al proceso entra en la cabecera del rectángulo;
B. Lane: rectángulos contenidos en la pool y que representan departamentos y áreas que se interrelacionan durante un mismo proceso;
C. Tarea: rectángulos redondeados que determinan las tareas realizadas en el proceso;
D. Gateway o decisión: Rombo cuya finalidad es controlar la toma de decisión de una actividad. Estos puntos puede ser divergentes (cuando la punta señala para dos o más caminos en el flujo) o convergentes (cuando dos caminos se unen en uno solo en el flujo);
E. Evento inicial: círculo de color verde;
F. Evento intermediario: círculo doble;
G. Evento final: círculo de color rojo, que significa la finalización del proceso;
H. Conector de secuencia: flecha angulada utilizada para interrelacionar las actividades dentro de un mismo proceso;
I. Conector de mensaje: conector puntillado que expresa la conexión entre los mensajes de los procesos que se interrelacionan.
La elaboración del algoritmo se dividió en cuatro sesiones o lanes. La lane 1 o primera sesión se intituló “Evaluación pre-baño”. En esta sesión se determinó que el enfermero tenía que presentarse al paciente y presentar el equipo que realizará el baño, fornecer las orientaciones necesarias sobre el baño en la cama, evaluar minuciosamente al paciente y sus signos vitales, decidir el tipo de baño con o sin control constante de la temperatura del agua, proteger los accesos vasculares con plástico y desnudar al paciente (Figura 2).
Figura 2. Evaluación pre- baño. 2017, Niterói, Brasil(14).
FIGURA 2

La segunda sesión o lane 2 fue intitulada “Higiene dorsal 8 min”. Describe el baño realizado en decúbito dorsal, incluyendo la higiene facial, ocular, de los miembros, tórax y región genital. Esta sesión demanda más tiempo del ejecutor, 8 minutos, ya que prácticamente todo el cuerpo será higienizado en este momento, justificando la determinación del tiempo no subtítulo (Figura 3)
Figura 3. Higiene dorsal 8 min. 2017, Niterói, Brasil(14).
FIGURA 3

La tercera sesión ou lane 3 se intituló como “Higiene lateral 6 min”. Describe la elección de la primera lateralización, o sea, para cuál decúbito el paciente será lateralizado para la higienización de la región dorsal. En este momento ocurren los cuidados con el dorso y la región perianal. Es la etapa del baño que le permite al ejecutor observar la integridad de la piel y realizar la hidratación y el cuidado de ella.
También en esta etapa se efectuará la retirada de la ropa mojada y sucia, la limpieza rápida del colchón con alcohol 70% y se forrará la cama con sábana, impermeable y lonas limpios. Se destaca que se determinaron tiempos distintos para el decúbito lateral derecho (DLD) y decúbito lateral izquierdo (DLE). Para el DLE se estipuló un tiempo de 2 minutos, considerado un tiempo de seguridad para no haber repercusiones oxihemodinámica(10,11). Para el DLD se estipuló un tiempo de cuatro minutos, siendo que es este decúbito que se tiene que escoger para realizar la higiene dorsal debido al mayor tiempo para poder realizar los cuidados propuestos para este momento.
La cuarta sesión o lane 4 fue denominada “Término del baño 6 min” y corresponde a la finalización del baño. Comprende las acciones: vestir al paciente, aplicarle desodorante, hidratante y crema para quemadura si necesario; cambiar los electrodos y reprogramar los monitores y alarmas; retirar las protecciones de las líneas vasculares, organizar la cama del paciente y desechar el material de consumo utilizado en el baño. Las sesiones 3 y 4 están presentadas en la Figura 4.
Figura 4. Lanes 3 y 4: Higiene lateral y término del baño, respectivamente. 2017, Niterói, Brasil(14).
FIGURA 4

La Figura 5 presenta el algoritmo de baño en su totalidad, donde es posible verificar las etapas realizadas.
Figura 5. Algoritmo de baño en la cama. 2017, Niterói, Brasil(14).
FIGURA 5

DISCUSIÓN
En una era donde la tecnología se está empleando para mejorar la calidad en la salud, teniendo como pilar de sustentación la seguridad del paciente, se hace necesario vislumbrar nuevas herramientas dirigidas a la práctica asistencial. El uso de algoritmos, flujogramas asistenciales, protocolos, manuales y directrices se configuran como herramientas clínicas capaces de asegurar una asistencia que evite o minimice los daños al paciente.
El modelo de decisión o algoritmo es determinado por una estructura matemática que recomienda conclusiones, fragmentando el problema en pequeñas partes, mapeando los datos más relevantes y relacionando los datos iniciales y finales(15).Cuanto a la forma de utilización de los algoritmos, ellos pueden ser presentados en formato escrito o electrónico. El formato electrónico tiene la capacidad de agilizar el acceso a la información, mejorar la comunicación y la toma de decisión(1,16). Algunos estudios consideran que algoritmos u otras herramientas gráficas precedidas de figuras para la toma de decisión presentan puntos positivos y eficacia en la toma de decisión(1).
En este sentido, la búsqueda por la excelencia de la calidad asistencial que se le entrega a la población está enfocando la creación de algoritmos direccionados a la toma de decisión en situaciones específicas, que tengan como objetivo minimizar los riesgos derivados de las prácticas asistenciales. Se pueden citar el Programa Nacional de Seguridad del Paciente y los manuales de orientación para la práctica segura.
Otros registros de algoritmos dirigidos a la evaluación y la toma de decisión pueden encontrarse en la literatura científica. Un ensayo clínico aleatorio controlado con 321 pacientes que estaban en ventilación mecánica probó la utilización de un algoritmo de sedación aplicado por enfermeros y obtuvo una respuesta satisfactoria. Este algoritmo dirigido al desmame de la sedación tuvo la finalidad de disminuir el tiempo de permanencia en la ventilación mecánica, el período de internación en UTI y hospitalario y las realizaciones de traqueotomía(17). Otro estudio investigó la viabilidad, la seguridad y la eficacia del protocolo de control de glucemia aplicado por enfermeros, denominado N-DIABIT. Este protocolo favoreció el manejo de la hiperglucemia y el control de episodios de hipoglucemia por los enfermeros, demostrando eficacia y eficiencia en este control(18).
Se observó, sin embargo, una laguna de conocimiento y la ausencia de una herramienta específica para orientar la toma de decisión acerca del baño en la cama en pacientes con SCA. Conforme evidenciado en el proyecto integrado, puede haber repercusiones oxihemodinámicas, en pacientes en estas condiciones. Estos eventos podrán evitarse mediante la evaluación minuciosa del paciente antes del baño y una herramienta de toma de decisión puede direccionar una intervención sin finales desagradables.
Directrices que nortean la atención dada al paciente acometido con SCA determinan reposo en la cama por lo menos 72horas como forma de descansar al músculo cardíaco(19). Eso porque el paciente con SCA necesita disminuir el consumo de oxígeno del miocardio y el gasto energético, mantener el ritmo cardíaco y la estabilidad hemodinámica, para así, evitar nuevos episodios de dolor relacionados a la isquemia(19).
Se destaca que en el proyecto integrado se emplearon algunos cuidados relacionados a la evaluación de los signos vitales antes de la realización del baño en la cama y a la manutención del monitoreo cardíaco durante el baño en los pacientes con SCA.
Se observó que este cuidado, empleado en otros estudios relacionados al baño en la cama(4, 5, 6, 7), puede fomentar la idea de que el enfermero necesita estar más presente tanto en la evaluación inicial como en el baño en la cama. El enfermero tiene un papel decisivo en la toma de decisión de cómo y cuándo realizar el baño en la cama, porque él es el que tiene conocimiento sobre cualquier intervención exclusiva de la enfermería y sobre el cuadro clínico del paciente.
La utilización de herramientas como el algoritmo no exime al enfermero de una evaluación minuciosa del paciente. La mirada crítica es algo que necesita estar en la esencia del profesional, ya que como toda tecnología, ella puede presentar fallas. Del mismo modo, para garantir el éxito de una herramienta, todo el equipo que la utilizará, necesita estar entrenado sobre su aplicación y evaluación de sus resultados.
LIMITACIONES
Se destaca como limitación de este estudio la ausencia de la evaluación del final FR, siendo esta una variable descrita en algunas publicaciones que evaluaron el efecto del baño en la cama(5, 6). La bioimpedancia del CardioScreen utilizada en el estudio, no mensuró esta variable que, de forma directa, podría comprometer la validad interna y externa del estudio, ya que el paciente podría interferir en la mensuración y/o el conteo por parte del investigador podría contener errores. Como forma de tener al menos una variable que pudiera retratar la oxigenación, se utilizó la SpO2 por esta ser capaz de predecir disfunción cardíaca por hipoxia(20).
CONCLUSIÓN
Considerando que la utilización de herramientas robustas nortea la práctica de enfermería, permitiendo una asistencia segura, el algoritmo descrito fue construido con la pretensión de contribuir en la evaluación del paciente con SCA frente al baño en la cama dado por el equipo de enfermería y así, minimizar la ocurrencia de alteraciones oxihemodinámicas durante la realización de intervención esencial de la enfermería.
Después de su elaboración, se observó que la herramienta se puede utilizar no solo en la práctica asistencial de calidad, sino también como un instrumento educacional en disciplinas de fundamentos de enfermería y hasta en procesos de educación continuada. Su presentación inicial ocurrió en formato escrito, pero se pretende transformarla en una herramienta electrónica. Además, se podrá utilizar en instituciones de la red privada y pública, pudiendo ser adaptada conforme los materiales y equipamientos de baño en la cama disponibles en la institución.
Con el fin de perfeccionar el conocimiento y la práctica asistencial, nuevos emprendimientos de investigaciones relacionados al baño en la cama y sus efectos, se deben desarrollar, para comprender mejor sobre esta intervención de enfermería. Otros factores que puedan interferir en las variables oxihemodinámicas corporales también necesitan ser estudiados.
Siendo así, la próxima etapa que será desarrollada es la validación del algoritmo por especialistas, etapa relevante y esencial al proceso de construcción, que le dará valor científico y pedagógico.
Barra DCC, Dal Sasso GTM, Baccin CRA. Sistemas de alerta em um processo de enfermagem informatizado para Unidades de Terapia Intensiva. Rev. esc. enferm. USP [Internet], 2014 [cited 2018 Dec 02]; 48(1): 125-132. Disponível em: http://www.scielo.br/scielo.php?script=sci_arttext&pid=S0080-62342014000100125&lng=en. http://dx.doi.org/10.1590/S0080-623420140000100016.
Becker JB, Lopes MCBT, Pinto MF, Campanharo CRV, Barbosa DA, Batista REA. Triagem no Serviço de Emergência: associação entre as suas categorias e os desfechos do paciente. Rev Esc Enferm USP [Internet]. 2015 [cited 2017 Mar 20];49(5):783-9. Available from: http://www.scielo.br/scielo.php?script=sci_arttext&pid=S008062342015000500783&lng=en. doi http://dx.doi.org/10.1590/S0080623420150000500011.
Flores GP. Critérios para banho no leito em Unidade de Terapia Intensiva adulto: construção de um protocolo assistencial.(Dissertação de Mestrado). Porto Alegre: Universidade do Vale do Rio dos Sinos [Internet]; 2016 [cited 2018 Dez 02]. Available from:http://www.repositorio.jesuita.org.br/bitstream/handle/UNISINOS/5279/GRAZIELA%20PEREIRA%20FLORES_.pdf?sequence=1&isAllowed=y
Lopes JL, Barbosa DA, Nogueira-Martins LA, Barros ALBL. Nursing guidance on bed baths to reduce anxiety. Rev Bras Enferm [Internet]. 2015 [cited 2018 dez 02];68(3):437-43.Available from: http://www.scielo.br/pdf/reben/v68n3/0034-7167-reben-68-03-0497.pdf
DOI: http://dx.doi.org/10.1590/0034-7167.2015680317i
Lima DVM. Repercussões oxi-hemodinâmicas do banho no paciente adulto internado em estado crítico: evidências pela revisão sistemática de literatura [tese]. São Paulo: Universidade de São Paulo; 2009.
Oliveira AP, Lima DVM. Evaluation of bedbath in critically ill patients: impact of water temperature on the pulse oximetry variation. Rev Esc Enferm USP [Internet]. 2010 [cited: 2016 jan 21];44(4):1034-40. Available from: http://www.scielo.br/scielo.php?script=sci_arttext&pid=S008062342010000400026&lng=en. doi http://dx.doi.org/10.1590/S008062342010000400026
Madrid SQ, López CC, Otálvaro AFT, Padilla LMR. Alteraciones hemodinámicas del paciente crítico cardiovascular durante la realización del baño diário. Medicina U.P.B. [Internet]. 2012 [cited 2016 Jan 20];31(1):19-26 Available from: https://revistas.upb.edu.co/index.php/Medicina/article/view/987/886
Mello BHG, Oliveira GBF, Ramos RF, Lopes BBC, Barros CBS, Carvalho EO, et al . Validação da Classificação de Killip e Kimball e Mortalidade Tardia Após Infarto Agudo do Miocárdio. Arq. Bras. Cardiol. [Internet], 2014 [cited 2018 Nov 02]; 103( 2 ): 107-117. Available from: http://www.scielo.br/scielo.php?script=sci_arttext&pid=S0066-782X2014002000004&lng=en.
Potter P, Perry A. Fundamentos de enfermagem. 9 ed. Rio de Janeiro: Elsevier; 2010.
Silva MES. Padrão hemodinâmico não invasivo dos efeitos do banho no leito com temperatura da água constante em pacientes com infarto agudo do miocárdio [dissertação]. Niteroi: Universidade Federal Fluminense; 2015.
Reis FF. Padrão hemodinâmico não-invasivo durante o banho no leito sem controle hidrotérmico de pacientes com infarto agudo do miocárdio: ensaio clínico randomizado [dissertação]. Niterói: Universidade Federal Fluminense; Niterói.
Paiva L, Providência R, Barra S, Dinis P, Faustino A, C, Gonçalves L: Universal Definition of Myocardial Infarction: Clinical Insights. Cardiology [Internet], 2015 [cited 2018 Nov 02];131:13-21. Available from:https://www.karger.com/Article/FullText/371739# doi: 10.1159/000371739
Hellerstein HK, Wenger NK. Rehabilitation of the coronary patients. New York: John Willey and Sons; 1978.
Sptiz VM. Construção de um algoritmo baseado em evidências para o banho no leito em pacientes com síndrome coronariana aguda. Niterói Dissertação [Mestrado Profissional em Enfermagem]- Universidade Federal Fluminense, 2017.
Goiás. Secretaria de Estado de Gestão e Planejamento do Estado de Goiás. Modelagem de Processo com Bizagi Moedeler [Internet]. Goiânia: SEGPLAN; 2014 [cited 2016 Nov 22]. Available from: http://www.sgc.goias.gov.br/upload/arquivos/2014-10/manual-de-padronizacao-demodelagem-de-processos-usando-bizagi---v3-1.pdf
Segal G, Karniel E, Mahagna A, Kaa'dan F, Levi Z, Balik C. A nurse-guided, basal-prandial insulin treatment protocol for achieving glycaemic control of hospitalized, non-critically ill diabetes patients, is non-inferior to physician-guided therapy: A pivotal, nurse-empowerment study. Int J Nurs Pract [Internet] 2015 [cited 2017 Jan 29]21(6):790-6. Available from: https://onlinelibrary.wiley.com/doi/abs/10.1111/ijn.12292 doi: 10.1111/ijn.12292.
Brook AD, Ahrens TS, Schaiff R, Pretenci D, Sherman G, Shannon W, Kollef MH. Effect of a nursing-implemented sedation protocol on the duration of mechanical ventilation. Crit Care Med.1999 Dec.;27(12):2609-15.
Manders IG, Stoecklein K, Lubach CHC, Bijl-Oeldrich J,Nanayakkara PWB,Rauwerda JA, et al. Shiftin responsibilities in diabetes care: the Nurse-Driven Diabetes In-Hospital Treatment protocol (N-DIABIT). Diabetic Med [Internet]. 2016 [cited 2017 mar 20];33(6):761-767. Available from: http://onlinelibrary-wiley-com.ez24.periodicos.capes.gov.br/doi/10.1111/dme.12899/epdf DOI:10.1111/dme.12899
Piegas LS, Timerman A, Feitosa GS, Nicolau JC, Mattos LAP, Andrade MD et al. V Diretriz da Sociedade Brasileira de Cardiologia sobre Tratamento do Infarto Agudo do Miocárdio com Supradesnível do Segmento ST. Arq. Bras. Cardiol. [Internet]. 2015 [cited 2016 Nov 27];05(2 Suppl I):1-121. Available from: http://www.scielo.br/scielo.php?script=sci_arttext&pid=S0066782X2015003000001&lng=en. doi http://dx.doi.org/10.5935/abc.20150107
Stub D, Smith K, Bernard S, Nehme Z, Stephenson M, Bray JE, et al. Air Versus Oxygen in ST-Segment Elevation Myocardial Infarction. Circulation [Internet], 2015 [cited 2016 Jul 16];131:2143-50. Available from:https://doi.org/10.1161/CIRCULATIONAHA.114.014494
Todos los autores participaron de las fases de esa publicación en una o más etapas a continuación de acuerdo con las recomendaciones del International Committe of Medical Journal Editors (ICMJE, 2013): (a) participación substancial en la concepción o confección del manuscrito o de la recolecta, análisis o interpretación de los datos; (b) elaboración del trabajo o realización de la revisión crítica del contenido intelectual; (c) aprobación de la versión sometida. Todos los autores declaran para los debidos fines que es de su responsabilidad el contenido relacionado con todos los aspectos del manuscrito sometido al OBJN. Garantizan que las cuestiones relacionadas con la exactitud o integridad de cualquier parte del artículo fueron debidamente investigadas y resueltas. Eximiendo por lo tanto el OBJN de cualquier participación solidaria en eventuales procesos judiciales sobre la materia en aprecio. Todos los autores declaran que no poseen conflicto de intereses, de orden financiera o de relacionamiento, que influencie la redacción y/o interpretación de los resultados. Esa declaración fue firmada digitalmente por todos los autores conforme recomendación del ICMJE cuyo modelo está disponible en http://www.objnursing.uff.br/normas/DUDE_final_13-06-2013.pdf
Recibido:2019/02/17
Revisado:2019/04/08
Aprobado:2019/04/08