Graciela Mendonça da Silva de Medeiros¹, Grace Teresinha Marcon Dal Sasso¹, Aline Daiane Schlindwein2, Isadora Ferrante Boscoli de Oliveira Alves¹
1 Universidade Federal de Santa Catarina - UFSC
2 Universidade do Sul de Santa Catarina – UNISUL
RESUMEN
Objetivo: Comparar los efectos de la reflexoterapia podal en el alivio del lumbago agudo ocupacional del equipo de enfermería. Método: ensayo clínico aleatorizado, controlado, doble-ciego. Participaron 36 profesionales efectivos, asignados aleatoriamente. El muestreo se realizó con la Escala Visual y Analógica de intensidad del dolor, antes y después de las aplicaciones del protocolo de reflexoterapia y con el Cuestionario para Lumbago, aplicado al inicio y fin de la investigación. Para normalizar la muestra se utilizó el test Shapiro Wilk; test Chi-cuadrado o Exacto de Fisher para verificar la significancia de la asociación entre las variables categóricas; test de Wilcoxon (datos no paramétricos) y test t (datos paramétricos). Resultado: La reflexoterapia podal presentó efecto significativo (p=0,000) en las etapas de intervención para aliviar la intensidad del dolor lumbar agudo, tanto en el escore del EVA, como en el Cuestionario para Lumbago (p=0,0002). Conclusiones: La reflexoterapia presentó efectos estadísticamente significativos en la reducción del lumbago agudo de los profesionales de Enfermería.
Descriptores: Trastornos de Traumas Acumulados; Dolor de la Región Lumbar; Enfermeras Practicantes; Reflexoterapia.
Los desórdenes ocupacionales, llamados de Dolencias Musculoesqueléticas relacionadas al trabajo (DMERT), son condiciones clínicas multicausales asociadas (o no) a lesiones osteomusculares degenerativas que interfieren en la calidad de vida de los individuos y en la productividad profesional. Entre los síntomas más comunes asociados a las DMERT están: la fatiga, la sensación de peso y la presencia de dolor, pudiendo ocurrir en diferentes regiones del cuerpo, como miembros superiores e inferiores, región cervical y lumbar(1-2).
Conforme observado en los datos del Instituto de Seguridad Social (INSS), los altos índices de DMERT representan una de las mayores causas responsables por la incapacidad temporal o permanente laboral, acarreando costos al gobierno debido al auxilio-enfermedad, oriundo de la previdencia social(3). Además del daño funcional de las estructuras neuromuscular y tendinoarticular, este desorden representa un riesgo a la salud psicoemocional de los individuos, haciendo que él tenga sentimientos desagradables, como la sensación de impotencia, fracaso y miedo de perder el empleo(3-4).
En el mundo, investigaciones realizadas desde el año 2000 están demostrando una creciente prevalencia de DMERT en profesionales de enfermería, cuando comparados a los de las otras áreas de salud(4), llegando a una media de acometimientos superior a 70% de los casos. En Brasil, este índice es más elevado, llegando a cerca de los 80%(5).
Debido a la función de las competencias y atribuciones de los enfermeros, muchos son los factores que propician el aparecimiento de DMERT. Entre ellos, las horas de trabajo aliadas a las escalas de las guardias, exigencias de movimientos repetitivos y el levantamiento de peso, mala postura y la falta de condicionamiento físico, así como el número reducido de profesionales en ejercicio, son algunos exemplos (4,6-7). Se entiende que el propio ambiente hospitalario expone a los profesionales a riesgos físicos, químicos, psicosociales y ergonómicos variados, que favorecen la construcción de un escenario desgastante y propicio a la ocurrencia de accidentes de trabajo(1-2,5-6).
De los desordenes ocupacionales más comunes presentados entre los enfermeros, el lumbago (también descrito como la presencia de dolor en la región lumbar) es la más hegemónica, llegando a acometer hasta 80% de los profesionales (4-6). Aunque el surgimiento del lumbago sea multifactorial e involucre cuestiones individuales y genéticas, la principal causa relacionada a su aparecimiento son los factores biomecánicos(2-3).
En términos conceptuales, el dolor (5º signo vital) es el indicador responsable por desencadenar un conjunto de reacciones adaptativas de orden psicológico, autonómico y motor, cuja identificación, evaluación, mensuración y reevaluación sistemática objetiva preserva el organismo, alejándolo de una causa agresora(8). Sin embargo él no se resume solamente a un mecanismo inteligente de defensa contra lesiones o daños tisulares, sino también a la percepción y al reconocimiento de enfermedades y desequilibrios corpóreos(9). Consecuentemente, ignorar el dolor en su fase aguda desencadena grados variados de incapacidad funcional en el desorden, resultando en la incapacidad laboral de unos o en la sobrecarga de otros profesionales, constituyendo un ciclo vicioso(5).
Por tanto, al incorporar actividades preventivas al cotidiano de ese profesional, podemos auxiliarlos a evitar desgastes y daños derivados de las actividades laborales. Por lo que se deduce que cuidar de quién cuida contribuye a la promoción de la salud, impactando positivamente en el trabajo, en la productividad y en la asistencia segura intrínseca al trabajo de enfermería.
De esta manera, emergió el interés de intervenir terapéuticamente con la reflexoterapia podal para aliviar el dolor lumbar agudo, ocasionada por DMERT en los trabajadores de la enfermería actuante en ambientes hospitalarios.
La reflexoterapia podal es una terapia que se caracteriza por la manipulación de los pies, por presión y movimientos con el pulgar (y a veces con otros dedos) en áreas llamadas de puntos reflejos(7,10). Es un tratamiento que favorece la mejoría de las funciones corpóreas de modo general, auxiliando al transporte de nutrientes, oxigenación de los tejidos y la eliminación de toxinas. Ella tiene como objetivo promover la homeóstasis por medio de la estimulación de terminaciones nerviosas relacionadas a los órganos, vísceras y sistemas del cuerpo humano. Por eso se indica para prevenir y tratar los desordenes crónicos y agudos, como es el caso del lumbago(7,10).
En este contexto, el estudio tuvo como objetivo comparar los efectos de la reflexoterapia podal para aliviar el dolor lumbar agudo relacionado al trabajo realizado por el equipo de enfermería entre grupos experimental y control.
MÉTODO
El presente estudio es referente a la etapa 2 de una disertación del máster, siendo que la etapa 1 se encuentra en otro artículo(7). La primera etapa describe los resultados de los participantes de los grupos, y la segunda compara los efectos de la reflexoterapia entre los grupos de muestras. Se trata de un ensayo clínico piloto, controlado, aleatorizado, doble- ciego, del tipo antes/después y de naturaleza cuantitativa.
El local de la investigación fue un Hospital Universitario de Santa Catarina, y la población estudiada se constituyó por profesionales del equipo de enfermería en actividad laboral. El reclutamiento ocurrió a través de la invitación que los investigadores y colaboradores les hicieron a todos los profesionales, y por la divulgación de carteles y redes sociales.
Los carteles se colgaron en los murales, en sectores y en los departamentos de enfermería del referido Hospital y contenían figuras, imágenes y textos, objetivando aclararle las informaciones al equipo de enfermería. Las mismas informaciones también estaban disponibles a través del QR code (Quick response), para usuarios de smartphone.
Como criterios de elegibilidad, se adopto: ser profesional da enfermería actuante; presentar dolor lumbar agudo; ausencia de lesiones, procesos inflamatorios o infecciosos en los pies. Para exclusión, se definió: estar en tratamiento o participando de otro estudio para lumbago agudo y presentar desordenes vasculares en los miembros inferiores (úlceras varicosas y/o trombosis).
El muestreo fue del tipo probabilístico. El tamaño de la muestra se calculó en el programa Open Source Epidemiologic Statistics for Public Health (OpenEpi) 3.03a de la Emory University, Escola Rollins de Salud Pública, Atlanta, EUA. El cálculo muestral se basó en los datos obtenidos en un estudio(11), que evaluó los efectos de la reflexología en la intensidad del dolor crónica en enfermeros oriundos de unidades hospitalarias, y observó un escore medio de dolor en el grupo control de 3,8800 (±0,9713) y en el grupo experimental de 2,7200(±0,8907). Considerando un intervalo de confianza de 95%, poder de 80%, serían necesarios 11 pacientes en cada grupo. Sumando 20% de pérdidas y rechazos, el total de la muestra sería de 27 pacientes.
Para recolectar los datos, se utilizó la Escala Visual y Analógica de intensidad de dolor (EVA), cuestionario para dolor lumbar(12) (para seguimiento y mayores informaciones de los participantes) y un cuestionario sociodemográfico. Como variables de control, se seleccionaron: sexo, edad, carga horaria de trabajo semanal y diaria, tiempo de servicio en el sector, unidad de trabajo, tiempo de desplazamiento entre la casa y el trabajo, prácticas de ejercicios físicos y utilización de medicamentos analgésicos.
La distribución de los participantes en los grupos control y experimental se realizó de forma aleatoria y se inició solamente después de la entrega y el rellenado del Término de Consentimiento Libre y Esclarecido (TCLE). Para eso, se introdujo, dentro de un sobre pardo lacrado, un número que variaba de 01 a 100. Cada participante escogía uno de los sobres disponibles y el número sorteado era registrado por los colaboradores del estudio, en una escala estructurada anteriormente para organización de los tratamientos.
Aquellos que escogían los sobres con numeración impar recibían el tratamiento A (reflexoterapia específica - grupo test), y los que escogían los números pares recibían el tratamiento B (reflexoterapia no específica - grupo control).
Tanto los investigadores como los participantes del estudio no tenían conocimiento de quién recibía el tratamiento específico para dolor lumbar agudo, garantiendo el cegamiento entre ellos. Solamente los colaboradores responsables por la aplicación de los protocolos sabían cuál era el tratamiento que estaba siendo direccionado a cada participante (procedimiento necesario para garantir la aplicabilidad del protocolo correcto en los grupos de muestras).
Todos los colaboradores de la investigación eran personas calificadas en reflexoterapia y recibieron un entrenamiento de capacitación, antes del reclutamiento de los participantes, para garantir su precisión técnica al aplicar el protocolo.
La intervención de la investigación ocurrió en el período de mayo a julio de 2016 y tuvo un total de nueve (9) días de duración para cada participante. El tiempo estipulado para cada sesión y el intervalo dado entre ellas se basaron en la metodología de un estudio clínico que evaluó los efectos de la reflexoterapia para dolor lumbar crónico en enfermeros hospitalarios(13).
Por tanto, la investigación se organizó en tres momentos, siendo dos sesiones para aplicación del protocolo y una sesión solo para que rellenar los instrumentos de la recolecta de datos, en la cual no hubo ninguna intervención.
En el primer encuentro, se les orientó a los participantes a rellenar el cuestionario de características sociodemográficas y el cuestionario para dolor lumbar. Después se inició el procedimiento. Entonces, se acomodaba al participante en una camilla cubierta con papel desechable y orientado a marcar su nivel de dolor en el instrumento EVA. En seguida, era sometido al protocolo de reflexoterapia podal(7). Al final, nuevamente se le solicitaba al participante que marcara su nivel de dolor en la escala EVA.
El tiempo entre responder a los cuestionarios y recibir la práctica de reflexoterapia fue de 40 a 50 minutos, siendo 30 minutos destinados al protocolo. En todas las intervenciones, fueron utilizados: sábana de papel desechable para cobertura total de la camilla, algodón y alcohol 70% para higienizar los dos pies.
La segunda sesión ocurrió tres días después de la primera intervenga y en ella se repitieron los mismos procedimientos y protocolos que en la anterior. En la tercera sesión, efectuada tres días después de la segunda, se les solicitó a los participantes Solamente rellenar el cuestionario para dolor lumbar(12) y la EVA. El tiempo estimado para esto en esta etapa fue de aproximadamente 5 minutos.
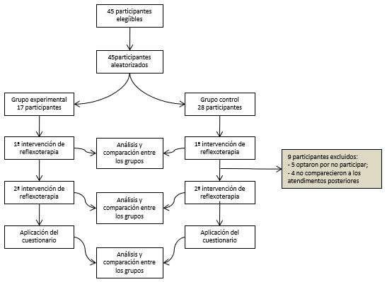
Inicialmente, el estudio contó con la participación de 45 participantes aleatorizados y asignados en los grupos control y experimental, siendo que 28 estaban en el grupo control y 17 en el grupo experimental. Después de la primera sesión, 9 profesionales fueron excluidos del estudio (5 optaron por no participar más en el estudio y 4 por no comparecieron a los atendimientos posteriores al primero). Entonces, 36 participantes permanecieron en la investigación, siendo 19 mantenidos en el grupo control y 17 en el grupo experimental, de acuerdo con el diagrama presentado en la figura 1.
(Diagrama de Flujo de los participantes de la investigación. pptx)
Figura 1. Diagrama de flujo de participantes y análisis de datos para cada etapa de la investigación. Florianópolis – SC, 2016

Los dados recolectados fueron inseridos en un banco de datos en planilla del Microsoft Excel® y posteriormente exportados para el Software IBM SPSS Statistics versión 20.0, para realizar el análisis estadístico. Las variables cualitativas se presentaron como frecuencia simple y relativa y las variables cuantitativas como media y desviación estándar. Con el objetivo de verificar la significancia de la asociación entre las variables categóricas, se utilizó el test Chi-cuadrado o Exacto de Fisher. Se realizó el test de Shapiro Wilk para evaluar la hipótesis de normalidad de la distribución de las variables continuas. Como la distribución de los datos se mostró paramétrica, se utilizó el test t para evaluar las diferencias de medias de la intensidad de dolor lumbar agudo entre los grupos experimental y control antes y después de la aplicación del protocolo de reflexoterapia podal. Con el objetivo de evaluar la Escala Visual y Analógica de Evaluación de la Intensidad del Dolor entre los grupos experimental y control antes y después de la aplicación del protocolo de reflexoterapia podal, se utilizó el test de Wilcoxon (datos no paramétricos). Se adoptó, en este estudio, el nivel de significancia de valor de p<0,05 para un intervalo de confianza (IC) de 95%.
La investigación se realizó en un Hospital del Sur del país, después de la aprobación del Comité de Ética en pesquisas, en el año 2016, con el número 1.512.978 y registrado en el Registro Brasileño de Ensayos Clínicos (ReBEC) con el número RBR-5ndq22.
RESULTADOS
El estudio fue concluido con el total de 36 participantes, entre ellos: 16 enfermeros, 18 técnicos de enfermería y 2 auxiliares. Las características sociodemográficas de la muestra estudiada se encuentran en la tabla 1.
Tabla 1. Distribución de los grupos de muestra de la reflexoterapia podal de acuerdo con variables categóricas. Florianópolis – SC, 2016
|
|
Grupo experimental (n= 17) |
Grupo control (n= 19) |
Total (n=36) |
P* |
||||
|
Variable |
Factor |
N |
% |
N |
% |
N |
% |
|
|
Sexo |
Femenino |
16 |
94,1 |
16 |
84,2 |
32 |
88,9 |
0,345 |
|
Masculino |
1 |
5,9 |
3 |
15,8 |
4 |
11,1 |
||
|
Carga horaria de trabajo (horas) |
30 |
7 |
41,2 |
11 |
57,9 |
18 |
50 |
0,062 |
|
36 |
0 |
0,0 |
1 |
5,3 |
1 |
2,8 |
||
|
40 |
7 |
41,2 |
1 |
5,3 |
8 |
22,2 |
||
|
48 |
1 |
5,9 |
0 |
0,0 |
1 |
2,8 |
||
|
50 |
1 |
5,9 |
0 |
0,0 |
1 |
2,8 |
||
|
60 |
1 |
5,9 |
5 |
26,3 |
6 |
16,7 |
||
|
70 |
0 |
0,0 |
1 |
5,3 |
1 |
2,8 |
||
|
Horas diarias de trabajo |
6 |
7 |
41,2 |
|
57,9 |
18 |
50 |
0,026 |
|
8 |
8 |
47,1 |
1 |
5,3 |
9 |
25 |
||
|
12 |
2 |
11,8 |
6 |
31,6 |
8 |
22,2 |
||
|
14 |
0 |
0,0 |
1 |
5,3 |
1 |
2,8 |
||
|
Unidad de trabajo |
Clínica Médica |
2 |
11,8 |
9 |
47,4 |
11 |
30,6 |
0,003 |
|
Ambulatorio |
6 |
35,3 |
0 |
0,0 |
6 |
16,7 |
||
|
Centro de pesquisas |
3 |
17,6 |
0 |
0,0 |
3 |
8,3 |
||
|
Unidad de internación |
6 |
35,3 |
8 |
42,1 |
14 |
38,9 |
||
|
Emergencia |
0 |
0,0 |
2 |
10,5 |
2 |
5,6 |
||
|
Práctica ejercicios |
Sí |
5 |
29,4 |
7 |
36,8 |
12 |
33,3 |
0,454 |
|
No |
12 |
70,6 |
12 |
63,2 |
24 |
66,7 |
||
|
Usa medicamentos |
Sí |
9 |
52,9 |
4 |
21,1 |
13 |
36,1 |
0,050 |
|
No |
8 |
47,1 |
15 |
78,9 |
23 |
63,9 |
||
* Test de chi-cuadrado de Pearson o Exacto de Fisher.
Las características sociodemográficas referentes a los participantes del estudio se encuentran en la tabla 2, y las descripciones de los resultados están separadas de acuerdo con las variables numéricas obtenidas entre los grupos control y grupo experimental.
Tabla 2. Distribución del grupo de muestra de la reflexoterapia podal de acuerdo con variables numéricas. Florianópolis – SC, 2016
|
Variable |
Grupo experimental (n= 17) |
Grupo control (n= 19) |
Total (n=36) |
p* |
|
Media ± Desviación estándar |
Media ± Desviación estándar |
Media ± Desviación estándar |
||
|
Edad |
48,76 ± 9,82 |
37,05 ± 8,56 |
42,58 ± 10,81 |
0,001 |
|
Carga horaria trabajo (semanal -horas) |
38,12 ± 8,67 |
40,84 ± 14,92 |
39,56 ± 12,27 |
0,503
|
|
Tiempo de servicio (años de profesión) |
23,35 ± 12,30 |
13,00 ± 8,55 |
17,89 ± 11,59 |
0,006 |
|
Tiempo de servicio(años en el sector) |
17,67 ± 9,46 |
9,37 ± 6,66 |
13,33 ± 9,04 |
0,004 |
|
Tiempo de desplazamiento (casa-trabajo- minutos) |
38,53 ± 24,28 |
40,53 ± 21,85 |
39,58 ± 22,72 |
0,798 |
*Test T de muestras independientes.
Al utilizarse el instrumento EVA para obtener datos sobre los efectos alcanzados con la aplicación de la reflexoterapia podal en el lumbago agudo ocupacional, se obtuvieron los resultados presentados en la tabla 3.
Tabla 1. Resultados presentados por la aplicación de la Escala Visual y Analógica de Evaluación de la Intensidad del Dolor – EVA. Florianópolis – SC, 2016
|
Grupos |
p* |
||
|
Experimental |
Control |
||
|
Inicio de la investigación |
5 (3-8) |
4 (2-7) |
|
|
Inmediatamente después de la 1ª intervención |
O (0-4) |
4 (1-7) |
0,000 |
|
72 horas después de la 1ª aplicación y antes de la 2ª aplicación |
3 (2-7) |
4 (3-8) |
0,362 |
|
Inmediatamente después de la 2ª aplicación |
0 (0-1) |
4(2-7) |
0,000 |
|
72 horas después de la 2ª aplicación |
1 (0-3) |
4 (2-7) |
0,000 |
Resultados expresados como mediana (valor mínimo-valor máximo). *Test de Wilcoxon.
Para comparar los efectos promovidos en el lumbago agudo ocupacional, después de dos intervenciones con la reflexoterapia podal, se utilizó el cuestionario para dolor lumbar(13) , y los resultados obtenidos se presentaron en la tabla 4.
Tabla 2. Resultados presentados por la aplicación del cuestionario para dolor lumbar. Florianópolis – SC, 2016
|
Factor de investigación |
Experimental |
Control |
P* |
|
1º día (antes de la 1ª aplicación) |
40,00 ± 4,264 |
38,26 ± 3,533 |
|
|
9º día (después de todas las aplicaciones) |
20,76 ± 3,064 |
41,84 ± 3,636 |
0,0001 |
Resultados expresados como Media ± Desviación estándar. *Test T de muestras independientes.
Los efectos alcanzados con la reflexoterapia podal para aliviar el lumbago agudo ocupacional del equipo de enfermería presentaron un resultado estadísticamente significativo (p=0,0001) entre los grupos de muestras. El protocolo aplicado en ambos grupos respetó los mismos puntos y maniobras, pero la intensidad del estímulo que se dio en las áreas reflejas fue diferente(7). El grupo experimental recibió el protocolo con movimientos firmes y profundos, y en el grupo control los estímulos fueron leves y superficiales. Por lo que se comprende que el toque preciso, firme y seguro en los puntos reflejos es determinante para garantir la efectividad de la práctica, lo que favorece la obtención de los resultados pretendidos con la intervención(7,13).
El dolor agudo tiene la función de alertar y preservar la vida, aparte de ser uno de los factores que causan limitaciones en los individuos, generando impacto negativo en las actividades rutineras(13). Para ese tipo de dolor, la reflexoterapia podal mostró diferencia significativa ya en la primera intervención entre los grupos de muestras, con mediana de 0 (valor mínimo de 0 y máximo de 4) de intensidad de dolor, incluso manteniendo los efectos a lo largo de tres (3) días después de cada intervención.
Los resultados mostraron efectos graduales en la reducción del dolor en el grupo experimental, lo que no ocurrió en el grupo control. Este grupo mantuvo la misma mediana de intensidad de dolor lumbar agudo a lo largo de la intervención.
Los resultados en otros estados señalan que la reflexoterapia promueve el alivio del dolor, pero se contextualiza más los dolores crónicos (14), y el tiempo de intervención con la reflexoterapia se alarga en media de 4 a 12 sesiones para observar resultados(15,18-19).
El alivio de la intensidad del lumbago agudo en este estudio permitió reflexionar sobre el incentivo de la aplicabilidad de la técnica, ya en la fase aguda, para evitar la progresión del dolor a las fases subagudos y crónicos(13-16). Este tipo de dolor se inicia con la liberación de substancias algógenas en el local afectado, que estimulan los nociceptores de fibras mielínicas de pequeño calibre o amielínicas. Esas estructuras, entonces conducen el estímulo de dolor generado hasta el asta posterior de la médula, excitando varias terminaciones nerviosas a lo largo del trayecto de transmisión. Cuando estimuladas por mucho tiempo, esas vías pueden empezar a desarrollar otra fase de dolor, el subagudo; si no se interviene rápido adecuadamente, pudiendo evolucionar al dolor crónico (13).
El lumbago interfiere en el bienestar, humor, salud y la productividad de los trabajadores hospitalarios. Los factores colaboradores que mantienen ese cuadro clínico son definidos como la postura inadecuada (moviendo y atendiendo a los pacientes) y estática, además de las condiciones ergonómicas y ambientales, como muebles, equipamientos y la propia estructura del local de trabajo(3,6). Por tanto, se entiende que la intervención para aliviar el dolor agudo puede disminuir el absentismo, mejorar los movimientos y la capacidad de atención del servicio prestado al paciente, además de promoverle al profesional bienestar y la mejoría de los factores inductores de los desordenes osteomusculares o laborales provocadores de dolor(16-17).
Estudios evidenciaran que el estímulo en los puntos reflejos influencia no solo la reducción del dolor(15,18), sino también en la frecuencia cardíaca, presión arterial y ansiedad(20), induciendo a la relajación, lo que contribuye a la disminución de los síntomas de desordenes y enfermedades crónicas y agudas(15,18-19). La eficacia presentada por el protocolo del estudio puede ser fundamentada por el efecto de la modulación del sistema nervioso, al ser sometido a la reflexoterapia.
Estudios basados en evidencias señalan que la manipulación de los puntos reflejos posibilita la modulación del sistema nervioso. A su vez, la estimulación de esos puntos auxilia a regular los sistemas que están bajo control inconsciente (respiración, ritmo cardíaco, presión arterial) y que son responsivos a los estados físicos y emocionales del ser humano(17,20). La modulación vagal promueve cambios relajantes, calmantes y regula la modulación simpática - responde a la excitación. Hay descripciones de que los efectos físicos, mentales y emocionales ocurren por inducción de la actividad somática y sensorial, observación realizada a través de diagnóstico por imagen, donde la propagación de impulsos nerviosos mostraba la ocurrencia de estímulos nerviosos entre las partes correspondientes del cuerpo(17-20).
También sobre la discusión de los posibles mecanismos de acción de la reflexoterapia, investigaciones señalan que el alivio y la relajación muscular son provocados por la liberación de opioides y endorfinas, como respuesta a os estímulos generados en la técnica. El contacto piel con piel favorece la liberación de oxitocina, que actúa en los sistemas autónomos y cardiovasculares. La oxitocina tiene acción alfa-adrenérgica y reduce la liberación de catecolamina (acción pituitaria-adrenal-hipotálamo) y resulta en la reducción del ritmo cardiaco y de la presión arterial, y en la mejoría de la función vagal - relajación, bienestar, reducción de la ansiedad(12,20).
Otra explicación fisiológica para la eficacia de la reflexoterapia es el efecto hemodinámico alcanzado por medio de la mejoría de la circulación sanguínea en los órganos, vísceras y tejidos, lo que facilita la oxigenación y el flujo adecuado de sangre en los músculos y tendones(6-7,10,20). Consecuentemente, el efecto alcanzado contribuye a la ocurrencia de homeóstasis, la recuperación de debilidades orgánicas, además de auxiliar en otras sintomatologías relacionadas al cuadro de lumbago, como la reducción del edema, dificultad de movimientos de los miembros y el alivio del dolor(7,15,18-19).
Un hecho relevante que se observa en el estudio, y que está en concordancia con otras investigaciones, fue que la mayor incidencia de dolor de espalda acontece entre 20 y 40 años de edad, o sea, en el ápice de la productividad profesional. Esta condición puede favorecer todavía más el desarrollo del dolor y lesiones en los profesionales, ya que, además de exponerse a los factores físicos, también enfrentan situaciones estresantes, como la elevada exigencia de los quehaceres rutineros, volviéndolos más susceptibles al desencadenamiento de DMERT, aparte de la cuestión de la edad (7,10,15).
Este estudio evidencia la eficacia de la reflexoterapia podal, presentando impacto positivo para reducir la intensidad del dolor lumbar agudo ocasionado por DMERT en los profesionales del equipo de enfermería actuantes en ambientes hospitalarios.
En los análisis de comparación entre grupo control y experimental, hubo una diferencia significativa en los efectos de la reducción del dolor lumbar agudo en todas las sesiones de intervención con la práctica en los datos obtenidos por el instrumento EVA (p=0.000). También hubo significancia estadística para eficacia del protocolo aplicado en el estudio, cuando se evaluaron los resultados al inicio (1º día), sin intervención previa, en comparación al último día (9º día), al utilizarse el instrumento Cuestionario para dolor lumbar (p= 0,0001).
Se asegura, a partir de los resultados de este estudio, que el tipo de toque, intensidad y precisión de los estímulos ejercidos en la práctica de la reflexoterapia influye directamente en la eficacia de la técnica. Por tanto, se comprende que el estímulo generado en los puntos reflejos necesitan ser firme, profundo y la localización de los puntos debe ser bien delimitada, para poder alcanzar los efectos deseados. Además se destaca que la técnica no exige la utilización de instrumentos o cualquier objeto para ser ejecutada.
Se concluye que, a pesar de la pequeña muestra, el estudio indica efectos relevantes para la aplicabilidad de la práctica en cuadros de dolor agudo relacionados al trabajo del equipo de enfermería. Sin embargo, se destaca la necesidad de desarrollar nuevos estudios clínicos y otros que contribuyan con la producción de informaciones sobre los efectos y las aplicabilidades de la reflexoterapia podal, en lo concerniente a las posibilidades terapéuticas para las cuales la práctica es indicada. Por ser considerada una práctica milenaria, se cree que hay mucho contenido para explorar todavía en revisiones bibliográficas, sistemáticas, trabajos tecnológicos e investigaciones clínicas en pro de la construcción de fundamentación de los beneficios de la técnica.
Como limitaciones, destacamos que no se encontraron estudios semejantes a este para ampliar la discusión de los resultados, ya que la presente investigación se caracterizó por una evaluación inmediata y de corta duración de intervención con la reflexoterapia para el dolor lumbar agudo.
La inconstancia de los horarios de trabajo de los participantes también fue un punto que dificultó la comparecencia en todas las etapas de la investigación, ocasionando pérdida y limitación de muestral.
Silva R, Silva SF, Almeida NM, Barbosa TC, Quaresma FRP, Maciel ES. Presence of musculoskeletal disorders among nurses working in emergency care units. Rev de Enfer e Atenção à Saúde [Internet] 2017 Jul/Dez [Cited 2018 Apr 14] 6(2):2-10. Available from: http://seer.uftm.edu.br/revistaeletronica/index.php/enfer/article/viewFile/1673/pdf
Massuda KC, Muzili NA, Lima DF, Taciro C, Júnior SAO, Martinez PF. Incidence of low back pain according to physical activity level in hospital workers. Rev Dor São Paulo [Internet] 2017 Jan/Mar [Cited 2018 Mar 29] 18(1):8-11. Available from: http://www.scielo.br/pdf/rdor/v18n1/1806-0013-rdor-18-01-0008.pdf
Martins EA, Correa CS, Vidal PCV. Doenças osteomusculares relacionadas ao trabalho com destaque aos profissionais da área de enfermagem. Ver Ci e Saúde [Internet] 2017 [Cited 2018 Apr 09] 2(2): 107-118. Available from: http://sys.facos.edu.br/ojs/index.php/perspectiva/article/view/24/116
Santos HEC, Marziale MHP, Felli VEA. Presenteeism and musculoskeletal symptoms among nursing professionals. Rev Latino-Am. Enfer [Internet] 2018 [Cited 2018 May 18] 26(e3006):1-11. Available from: http://www.scielo.br/pdf/rlae/v26/0104-1169-rlae-26-e3006.pdf
Santos ECS, Andrade RD, Lopes SGR, Valgas C. Prevalence of musculoskeletal pain in nursing professionals working in orthopedic setting. Rev Dor São Paulo [Internet] 2017 Oct/Dec [Cited 2018 Apr 12] 18(4):298-306. Available from: http://www.scielo.br/pdf/rdor/v18n4/1806-0013-rdor-18-04-0298.pdf
Borges TP, Kurebayashi LFS, Silva MJP. Occupational low back pain in nursing workers: massage versus pain. Jou of school of nurs univer of São Paulo. [Internet] 2014 [Cited 2018 Apr 16] 48(4):670-76. Available from: http://www.scielo.br/pdf/reeusp/v48n4/0080-6234-reeusp-48-04-669.pdf
Medeiros GMS, Sasso GTMD, Schlindwein AD. Results of foot reflexotherapy in acute lower back pain of the nursing team: controlled randomizad clinical test. Br J Pain. [Internet]. 2018 Out/Dez [Cited 2019 Apr 12] 1(4):305-9. Available from: http://www.scielo.br/pdf/brjp/v1n4/1806-0013-brjp-01-04-0305.pdf
Heinen AC, Goulart CL, Subbrack AC, Fleig TCM, Silva ALG. Avaliação da dor como quinto sinal vital: uma escolha profissional de intervenção fisioterapêutica. Ver Pesq em Fisioterapia [internet] 2016 Nov [Cited 2018 Apr 20] 6(4):376-86. Available from: https://www5.bahiana.edu.br/index.php/fisioterapia/article/view/935/739
Mendes BSO, Sales A, Araújo O, Crispim SF, Saviczki LCPL, Silva LS, et al. Atuação do enfermeiro na assistência a dor em um hospital de ensino. Rev. Invest quality em saúde [Internet] 2017 [Cited 2018 Apr 8] 2: 1497-502. Available from: http://proceedings.ciaiq.org/index.php/ciaiq2017/article/view/1500/1457
Penã LI, Medeiros GMS. Os efeitos da reflexoterapia podal na capacidade aeróbica máxima -VO2máx – em atletas de futsal feminine da categoria adulta. Rev Bras Futsal e Futebol [Internet] 2017 Sep/Dez [Cited 2019 Apr 12] 9(34):320-6. Available from: http://www.rbff.com.br/index.php/rbff/article/view/515/424
Eghbali M, Safari R, F Nazari, Abdoli S. Occupational low back pain in nursing workers: massage versus pain lumbalgia ocupacional en trabajadores de enfermería: masaje versus dolor. Rev Esc Enferm USP [Internet] 2014 [Cited 2018 May 24] 48(4):699-75. Avalidable from: http://www.scielo.br/pdf/reeusp/v48n4/pt_0080-6234-reeusp-48-04-669.pdf
Monnerat E, Pereira SJ. Validação e confiabilidade de um questionário para dor lombar. Fit Perf J. [Internet]. 2009 Jan/Fev [Cited 2015 Apr 10] 8(1):45-8. Available from: http://dialnet.unirioja.es/servlet/articulo?codigo=2933756
Ovayolu O, Ovayolu N, Genc M, Araz, N.C. Frequency and Severity of Low Back Pain in Nurses Working in Intensive Care Units and Influential Factors. Pak J Med Sci. [Internet] 2014 Jan/Fev [Cited 2017 Mar 18] 30(1):70-76. Available from: https://www.ncbi.nlm.nih.gov/pmc/articles/PMC3955545
Zhao HJ, Tan JY, Wang T, Jin L. Auricular therapy for chronic pain management in adults: a synthesis of evidence. Rev Compl Therapies in clinic pactice [Internet] 2015 May [Cited 2019 Apr 12] 21(2):68-78. Available from: https://www.sciencedirect.com/science/article/pii/S1744388115000286
Silva A, Neto G, Freitas I, Almeida L, Cruz M, et al. Zone therapy as relaxing technique for professionals at a center of therapy. Rev Cienc Cuid Saúde [Internet] 2017 Oct/Dez [Cited 2019 Apr 10] 16(4):1-5. Available from: http://dx.doi.org/10.4025/cienccuidsaude.v16i4.36334
Petersen RS, Marziale MC. Low back pain characterized by muscle resistance and occupational factors associated with nursing. Rev Latino-Am. Enferm [Internet] 2014 May/Jun [Cited 2017 Mar 16] 22(3):386-93. Available from: http://www.periodicos.usp.br/rlae/article/view/86590/89483
Bargas EB, Monteiro MI. Factors related to absenteism due to sickness in nursing workers. Acta Paul Enferm. [Internet] 2014 Aug [Cited 2017 Mar 18] 7(6):533-8. Available from: http://www.scielo.br/pdf/ape/v27n6/1982-0194-ape-027-006-0533.pdf
Bakir E, Baglama SSG, Gursoy S. The effects of reflexology on pain and sleep deprivation in patients with rheumatoid arthritis: A randomized controlled trial. Rev Compl Therap in Clinical Practice [Internet] 2018 May [Cited 2018 Sep 30] 31:315-19. Available from: https://www.sciencedirect.com/science/article/pii/S1744388117305777
Unal KS, Akypinar RB. The effect of foot reflexology and back massage on hemodialysis patients' fatigue and sleep quality. Compl Therap in Clinic Practice [Internet] 2016 Ago [Cited 2018 Set 30] 24:139-44 Avaliable from: https://www.sciencedirect.com/science/article/pii/S1744388116300494
Padial ER, López TN, Bujaldón JL, Paso GARD. Cardiovascular effects of reflexology in healthy individuals: evidence for a specific increase in blood pressure. Alternative Medic Studies. [Internet] 2015 May [Cited 2017 Mar 21] 2(4):10-17 Available from: https://www.researchgate.net/publication/267689743_Cardiovascular_effects_of_reflexology_in_healthy_individuals_evidence_for_a_specific_increase_in_blood_pressure.
Todos los autores participaron de las fases de esa publicación en una o más etapas a continuación de acuerdo con las recomendaciones del International Committe of Medical Journal Editors (ICMJE, 2013): (a) participación substancial en la concepción o confección del manuscrito o de la recolecta, análisis o interpretación de los datos; (b) elaboración del trabajo o realización de la revisión crítica del contenido intelectual; (c) aprobación de la versión sometida. Todos los autores declaran para los debidos fines que es de su responsabilidad el contenido relacionado con todos los aspectos del manuscrito sometido al OBJN. Garantizan que las cuestiones relacionadas con la exactitud o integridad de cualquier parte del artículo fueron debidamente investigadas y resueltas. Eximiendo por lo tanto el OBJN de cualquier participación solidaria en eventuales procesos judiciales sobre la materia en aprecio. Todos los autores declaran que no poseen conflicto de intereses, de orden financiera o de relacionamiento, que influencie la redacción y/o interpretación de los resultados. Esa declaración fue firmada digitalmente por todos los autores conforme recomendación del ICMJE cuyo modelo está disponible en http://www.objnursing.uff.br/normas/DUDE_final_13-06-2013.pdf
Recibido:2018/06/07
Revisado:2019/04/28
Aprobado:2019/05/13