Graciela Mendonça da Silva de Medeiros1, Grace Teresinha Marcon Dal Sasso2, Aline Daiane Schlindwein3, Isadora Ferrante Boscoli de Oliveira Alves4
Universidade Federal de Santa Catarina – UFSC 1,2,4
Universidade do Sul de Santa Catarina – UNISUL3
RESUMO
Objetivo: Comparar os efeitos da reflexoterapia podal no alívio da lombalgia aguda ocupacional da equipe de enfermagem. Método: ensaio clínico randomizado, controlado, duplo-cego. Participaram 36 profissionais efetivos, randomicamente alocados. A coleta de dados foi realizada com a Escala Visual e Analógica de intensidade da dor, antes e depois das aplicações do protocolo de reflexoterapia e Questionário para Lombalgia, aplicado no início e fim da pesquisa. Para normalidade da amostra utilizou-se o teste Shapiro Wilk; teste Qui-quadrado ou Exato de Fisher para verificar a significância da associação entre variáveis categóricas; teste de Wilcoxon (dados não paramétricos) e teste t (dados paramétricos). Resultado: reflexoterapia podal apresentou efeito significativo (p=0,000) nas etapas de intervenção para alívio da intensidade da dor lombar aguda, tanto no escore do EVA, quanto no Questionário para Lombalgia (p=0,0002). Conclusões: a reflexoterapia apresentou efeitos estatisticamente significativos na redução da lombalgia aguda dos profissionais da Enfermagem.
Descritores: Transtornos Traumáticos Cumulativos; Dor lombar; Profissionais de Enfermagem; Reflexoterapia.
Os distúrbios ocupacionais, chamados de doenças osteomusculares relacionadas ao trabalho (DORT), são condições clínicas multicausais associadas (ou não) a lesões teciduais degenerativas que interferem na qualidade de vida dos indivíduos e na produtividade profissional. Dentre os sintomas mais comuns associados ao DORT estão: a fadiga, a sensação de peso e a presença de dor, que podem ocorrer em diferentes regiões do corpo, como membros superiores e inferiores, região cervical e lombar(1-2).
Conforme observado nos dados disponibilizados pelo Instituto de Seguridade Social (INSS), os altos índices de DORT representam uma das maiores causas responsáveis pelo afastamento do trabalho, acarretando custos ao governo devido à procura pelo auxílio-doença, oriundo da previdência social(3). Além do comprometimento funcional das estruturas neuromuscular e tendinoarticular, esse distúrbio representa um risco à saúde psicoemocional dos indivíduos, possibilitando sentimentos desagradáveis, como a sensação de impotência, fracasso e medo de perder o emprego(3-4).
No mundo, pesquisas desenvolvidas desde o ano 2000 vêm demonstrando uma crescente prevalência de DORT em profissionais da enfermagem, quando comparados aos das demais áreas da saúde(4), chegando a uma média de acometimentos superior a 70% dos casos. No Brasil, este índice é ainda mais elevado, atingindo a margem dos 80%(5).
Em função das competências e atribuições dos enfermeiros, muitos são os fatores que propiciam o aparecimento de DORT. Dentre eles, horas de trabalho aliadas às escalas de plantão, exigências de movimentos repetitivos e levantamento de peso, má postura e a falta de condicionamento físico, bem como o número reduzido de profissionais em exercício, são alguns exemplos(4,6-7). Entende-se que o próprio ambiente hospitalar expõe os profissionais a riscos físicos, químicos, psicossociais e ergonômicos variados, que favorecem a construção de um cenário desgastante e propício à ocorrência de acidentes de trabalho(1-2,5-6).
Dos distúrbios ocupacionais mais comuns apresentados entre os enfermeiros, a lombalgia (também descrita como a presença de dor na região lombar) é a mais hegemônica, chegando a acometer até 80% dos profissionais(4-6). Embora o surgimento da lombalgia seja multifatorial e envolva questões individuais e genéticas, a principal causa relacionada ao seu aparecimento são fatores biomecânicos(2-3).
Em termos conceituais, a dor (5º sinal vital) é um indicador responsável por desencadear um conjunto de reações adaptativas de ordem psicológica, autonômica e motora, cuja identificação, avaliação, mensuração e reavaliação sistemática objetiva preservar o organismo, afastando-o de uma causa agressora(8). Contudo, ela não se resume apenas a um mecanismo inteligente de defesa contra lesões ou danos teciduais, mas também à percepção e ao reconhecimento de doenças e desequilíbrios corpóreos(9). Consequentemente, ignorar o sinal da dor em sua fase aguda desencadeia graus variados de incapacidade funcional no distúrbio, resultando em afastamentos de uns e na sobrecarga de outros profissionais, constituindo um ciclo vicioso(5).
Portanto, ao incorporar atividades preventivas ao cotidiano desse profissional, podemos auxiliá-los a evitar desgastes e agravos decorrentes das atividades laborais. Assim, deduz-se que cuidar de quem cuida contribui com a promoção da saúde, impactando positivamente no trabalho, na produtividade e na assistência segura intrínseca ao trabalho da enfermagem.
Desta maneira, emergiu o interesse em intervir terapeuticamente com a reflexoterapia podal no alívio da dor lombar aguda, ocasionada por DORT nos trabalhadores da enfermagem atuante em ambientes hospitalares.
A reflexoterapia podal é uma terapia que se caracteriza pela manipulação dos pés, por meio de pressão e movimentos com o polegar (e às vezes com outros dedos) em áreas chamadas de pontos reflexos(7,10). É um tratamento que favorece a melhora das funções corpóreas de modo geral, auxiliando no transporte de nutrientes, oxigenação dos tecidos e na eliminação de toxinas. Ela tem como objetivo promover a homeostase por meio da estimulação de terminações nervosas relacionadas aos órgãos, vísceras e sistemas do corpo humano. Por isso é indicada na prevenção e tratamentos de distúrbios crônicos e agudos, como no caso da lombalgia(7,10).
Nesse contexto, o estudo teve como objetivo comparar os efeitos da reflexoterapia podal para o alívio da dor lombar aguda relacionada ao trabalho realizado pela equipe de enfermagem entre grupos experimental e controle.
MÉTODO
O presente estudo é referente à etapa 2 de uma dissertação de mestrado, sendo que a etapa 1 encontra-se em outro manuscrito(7). A primeira etapa descreve os resultados dos participantes dos grupos, e a segunda compara os efeitos da reflexoterapia entre os grupos amostrais. Trata-se de um ensaio clínico piloto, controlado, randomizado, duplo- cego, do tipo antes/depois e de natureza quantitativa.
O local da pesquisa foi um Hospital Universitário de Santa Catarina, e a população pesquisada constituiu-se de profissionais da equipe de enfermagem em atividade laboral. O recrutamento ocorreu por meio de convites feitos a todos os profissionais, pelos pesquisadores e colaboradores da pesquisa e por divulgação de cartazes e redes sociais.
Os cartazes foram fixados nos murais, setores e departamentos de enfermagem do referido Hospital e continham figuras, imagens e textos, objetivando clareza nas informações para a equipe de enfermagem. As mesmas informações também estavam disponibilizadas através do QR code (Quick response), para usuários de smartphone.
Como critérios de elegibilidade, adotou-se: ser profissional da enfermagem atuante; apresentar dor lombar aguda; ausência de lesões, processos inflamatórios ou infecciosos nos pés. Para exclusão, definiu-se: estar em tratamento ou participando de outro estudo para lombalgia aguda e apresentar distúrbios vasculares em membros inferiores (úlceras varicosas e/ou trombose).
A amostragem foi do tipo probabilística. O tamanho da amostra foi calculado no programa Open Source Epidemiologic Statistics for Public Health (OpenEpi) 3.03a da Emory University, Escola Rollins de Saúde Pública, Atlanta, EUA. O cálculo amostral foi baseado nos dados obtidos em um estudo(11), que avaliou os efeitos da reflexologia na intensidade da dor crônica em enfermeiros oriundos de unidades hospitalares, e observou um escore médio de dor no grupo controle de 3,8800 (±0,9713) e no grupo experimental de 2,7200(±0,8907). Considerando um intervalo de confiança de 95%, poder de 80%, seriam necessários 11 pacientes em cada grupo. Acrescido de 20% de perdas e recusas, o total da amostra seria de 27 pacientes.
Para a coleta dos dados, foi utilizada a Escala Visual e Analógica de intensidade de dor (EVA), questionário para dor lombar(12) (para o acompanhamento e maiores informações dos participantes) e um questionário sociodemográfico. Como variáveis de controle, foram selecionados: sexo, idade, carga horária de trabalho semanal e diária, tempo de serviço no setor, unidade de trabalho, tempo de deslocamento entre casa e trabalho, práticas de exercícios físicos e uso de medicações analgésicas.
A distribuição dos participantes nos grupos controle e experimental foi feita de forma aleatória e teve início somente após a entrega e preenchimento do Termo de Consentimento Livre e Esclarecido (TCLE). Para isso, foi inserido, dentro de um envelope pardo lacrado, um número cuja distribuição variava de 01 a 100. Cada participante escolhia um dos envelopes disponíveis e o número sorteado era registrado pelos colaboradores do estudo, em uma escala estruturada anteriormente para organização dos tratamentos.
Aqueles que escolhiam os envelopes com numeração ímpar recebiam o tratamento A (reflexoterapia específica - grupo teste), e os que escolhiam os números pares recebiam o tratamento B (reflexoterapia não específica - grupo controle).
Tanto os pesquisadores quanto os participantes do estudo não tinham conhecimento de quem recebia o tratamento específico para dor lombar aguda, garantindo o cegamento entre eles. Somente os colaboradores responsáveis pela aplicação dos protocolos sabiam qual o tratamento estava sendo direcionado a cada participante (procedimento necessário para garantir a aplicabilidade do protocolo correto nos grupos amostrais).
Todos os colaboradores da pesquisa eram qualificados em reflexoterapia e receberam um treinamento de capacitação, antes do recrutamento dos participantes, para garantir sua precisão técnica na aplicação do protocolo.
A intervenção da pesquisa ocorreu no período de maio a julho de 2016 e teve um total de nove (9) dias de duração para cada participante. O tempo estipulado para cada sessão e o intervalo dado entre elas foram baseados na metodologia de um estudo clínico que avaliou os efeitos da reflexoterapia para dor lombar crônica em enfermeiros hospitalares(13).
Assim, a pesquisa foi organizada em três momentos, sendo duas sessões de aplicação do protocolo e uma sessão apenas para o preenchimento dos instrumentos de coleta de dados, na qual não houve intervenção.
No primeiro encontro, os participantes foram orientados a preencher o questionário de características sociodemográficas e o questionário para dor lombar. Logo após, foi iniciado o procedimento. O participante era então acomodado em uma maca coberta com papel descartável e orientado a marcar seu nível de dor no instrumento EVA. Em seguida, era submetido ao protocolo de reflexoterapia podal(7). Ao final, novamente era solicitado ao participante que fizesse a marcação do seu nível de dor na escala EVA.
O tempo entre responder aos questionários e receber a prática de reflexoterapia foi de 40 a 50 minutos, sendo 30 minutos destinados ao protocolo. Em todas as intervenções, foram utilizados: lençol de papel descartável para cobertura total da maca, algodão e álcool 70% para higienização dos pés.
A segunda sessão ocorreu três dias após a primeira intervenção e nela foram repetidos os mesmos procedimentos e protocolos que a anterior. Na terceira sessão, efetuada três dias após a segunda, foi solicitado aos participantes apenas o preenchimento do questionário para dor lombar(12) e a EVA. O tempo estimado para preenchimento dos questionários nesta etapa foi de aproximadamente 5 minutos.
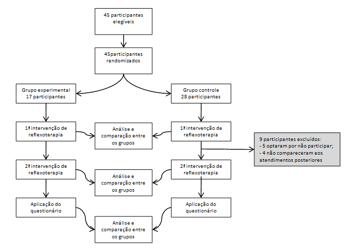
Inicialmente, o estudo contou com a participação de 45 participantes que foram randomizados e alocados nos grupos controle e experimental, sendo que 28 estavam no grupo controle e 17 no grupo experimental. Após a primeira sessão, 9 profissionais foram excluídos da pesquisa (5 optaram por não participar mais da pesquisa e 4 por não comparecimento aos atendimentos posteriores ao primeiro). Assim, 36 participantes permaneceram na pesquisa, sendo 19 mantidos no grupo controle e 17 no grupo experimental, de acordo com o diagrama apresentado na figura 1.

Figura 1. Diagrama do fluxo de participantes e análise de dados para cada etapa da pesquisa (Florianópolis - SC - Brasil - 2016).
Os dados coletados foram inseridos em um banco de dados em planilha do Microsoft Excel® e posteriormente exportados para o Software IBM SPSS Statistics versão 20.0, para realização da análise estatística. As variáveis qualitativas foram apresentadas como frequência simples e relativa e as variáveis quantitativas como média e desvio-padrão. No intuito de verificar a significância da associação entre as variáveis categóricas, foi utilizado o teste Qui-quadrado ou Exato de Fisher. Foi realizado o teste de Shapiro Wilk para avaliar a hipótese de normalidade da distribuição das variáveis contínuas. Como a distribuição dos dados mostrou-se paramétrica, utilizou-se o teste t no intuito de avaliar as diferenças de médias da intensidade de dor lombar aguda entre os grupos experimental e controle antes e após a aplicação do protocolo de reflexoterapia podal. Já no intuito de avaliar a Escala Visual e Analógica de Avaliação da Intensidade da Dor entre os grupos experimental e controle antes e após a aplicação do protocolo de reflexoterapia podal, utilizou-se o teste de Wilcoxon (dados não paramétricos). Adotou-se, neste estudo, o nível de significância de valor de p<0,05 para um intervalo de confiança (IC) de 95%.
A pesquisa foi realizada em um Hospital do Sul do país, após aprovação do Comitê de Ética em pesquisa, no ano de 2016, com o número 1.512.978 e registrado no Registro Brasileiro de Ensaios Clínicos (ReBEC) sob o número RBR-5ndq22.
RESULTADOS
O estudo foi concluído com o total de 36 participantes, dentre eles: 16 enfermeiros, 18 técnicos de enfermagem e 2 auxiliares. As características sociodemográficas da amostra estudada encontram-se na tabela 1.
Tabela 1 - Distribuição dos grupos amostrais da reflexoterapia podal de acordo com variáveis categóricas (Florianópolis - SC - Brasil – 2016).
|
|
Grupo experimental (n= 17) |
Grupo controle (n= 19) |
Total (n=36) |
P* |
||||
|
Variável |
Fator |
N |
% |
N |
% |
N |
% |
|
|
Sexo |
Feminino |
16 |
94,1 |
16 |
84,2 |
32 |
88,9 |
0,345 |
|
Masculino |
1 |
5,9 |
3 |
15,8 |
4 |
11,1 |
||
|
Carga horária de trabalho (horas) |
30 |
7 |
41,2 |
11 |
57,9 |
18 |
50 |
0,062 |
|
36 |
0 |
0,0 |
1 |
5,3 |
1 |
2,8 |
||
|
40 |
7 |
41,2 |
1 |
5,3 |
8 |
22,2 |
||
|
48 |
1 |
5,9 |
0 |
0,0 |
1 |
2,8 |
||
|
50 |
1 |
5,9 |
0 |
0,0 |
1 |
2,8 |
||
|
60 |
1 |
5,9 |
5 |
26,3 |
6 |
16,7 |
||
|
70 |
0 |
0,0 |
1 |
5,3 |
1 |
2,8 |
||
|
Horas diárias de trabalho |
6 |
7 |
41,2 |
|
57,9 |
18 |
50 |
0,026 |
|
8 |
8 |
47,1 |
1 |
5,3 |
9 |
25 |
||
|
12 |
2 |
11,8 |
6 |
31,6 |
8 |
22,2 |
||
|
14 |
0 |
0,0 |
1 |
5,3 |
1 |
2,8 |
||
|
Unidade de trabalho |
Clínica Médica |
2 |
11,8 |
9 |
47,4 |
11 |
30,6 |
0,003 |
|
Ambulatório |
6 |
35,3 |
0 |
0,0 |
6 |
16,7 |
||
|
Centro de pesquisa |
3 |
17,6 |
0 |
0,0 |
3 |
8,3 |
||
|
Unidade de internação |
6 |
35,3 |
8 |
42,1 |
14 |
38,9 |
||
|
Emergência |
0 |
0,0 |
2 |
10,5 |
2 |
5,6 |
||
|
Prática exercícios |
Sim |
5 |
29,4 |
7 |
36,8 |
12 |
33,3 |
0,454 |
|
Não |
12 |
70,6 |
12 |
63,2 |
24 |
66,7 |
||
|
Usa medicamentos |
Sim |
9 |
52,9 |
4 |
21,1 |
13 |
36,1 |
0,050 |
|
Não |
8 |
47,1 |
15 |
78,9 |
23 |
63,9 |
||
* Teste de qui-quadrado de Pearson ou Exato de Fisher.
As características sociodemográficas referentes aos participantes da pesquisa encontram-se na tabela 2, e as descrições dos resultados estão separadas de acordo com as variáveis numéricas obtidas entre os grupos controle e grupo experimental.
Tabela 2 - Distribuição do grupo amostral da reflexoterapia podal de acordo com variáveis numéricas (Florianópolis - SC - Brasil – 2016)
|
Variável |
Grupo experimental (n= 17) |
Grupo controle (n= 19) |
Total (n=36) |
p* |
|
Média ± Desvio padrão |
Média ± Desvio padrão |
Média ± Desvio padrão |
||
|
Idade |
48,76 ± 9,82 |
37,05 ± 8,56 |
42,58 ± 10,81 |
0,001 |
|
Carga horária trabalho (semanal -horas) |
38,12 ± 8,67 |
40,84 ± 14,92 |
39,56 ± 12,27 |
0,503
|
|
Tempo de serviço (anos de profissão) |
23,35 ± 12,30 |
13,00 ± 8,55 |
17,89 ± 11,59 |
0,006 |
|
Tempo de serviço (anos no setor) |
17,67 ± 9,46 |
9,37 ± 6,66 |
13,33 ± 9,04 |
0,004 |
|
Tempo de deslocamento (casa-trabalho- minutos) |
38,53 ± 24,28 |
40,53 ± 21,85 |
39,58 ± 22,72 |
0,798 |
*Teste T de amostras independentes.
Ao utilizar o instrumento EVA para obter dados sobre os efeitos alcançados com a aplicação da reflexoterapia podal na lombalgia aguda ocupacional, foram obtidos os resultados apresentados na tabela 3.
Tabela 1 – Resultados apresentados pela aplicação da Escala Visual e Analógica de Avaliação da Intensidade da Dor – EVA (Florianópolis - SC - Brasil - 2016)
|
Grupos |
p* |
||
|
Experimental |
Controle |
||
|
Início da pesquisa |
5 (3-8) |
4 (2-7) |
|
|
Imediatamente após a 1ª intervenção |
O (0-4) |
4 (1-7) |
0,000 |
|
72 horas após a 1ª aplicação e antes da 2ª aplicação |
3 (2-7) |
4 (3-8) |
0,362 |
|
Imediatamente após a 2ª aplicação |
0 (0-1) |
4(2-7) |
0,000 |
|
72 horas após a 2ª aplicação |
1 (0-3) |
4 (2-7) |
0,000 |
Resultados expressos como mediana (valor mínimo-valor máximo). *Teste de Wilcoxon.
Para comparar os efeitos promovidos na lombalgia aguda ocupacional, após duas intervenções com a reflexoterapia podal, utilizou-se o questionário para dor lombar(13) , e os resultados obtidos foram apresentados na tabela 4.
Tabela 2 - Resultados apresentados pela aplicação do questionário para dor lombar (Florianópolis - SC - Brasil – 2016)
|
Fator de pesquisa |
Experimental |
Controle |
P* |
|
1º dia (antes da 1ª aplicação) |
40,00 ± 4,264 |
38,26 ± 3,533 |
|
|
9º dia (após todas as aplicações) |
20,76 ± 3,064 |
41,84 ± 3,636 |
0,0001 |
Resultados expressos como Média ± Desvio Padrão. *Teste T de amostras independentes.
Os efeitos alcançados com a reflexoterapia podal para o alívio da lombalgia aguda ocupacional da equipe de enfermagem apresentaram resultado estatisticamente significativo (p=0,0001) entre os grupos amostrais. O protocolo aplicado em ambos os grupos respeitou os mesmos pontos e manobras, porém a intensidade do estímulo dado nas áreas reflexas era diferente(7). O grupo experimental recebeu o protocolo com movimentos firmes e profundos, e no grupo controle os estímulos eram leves e superficiais. Assim, compreende-se que o toque preciso, firme e seguro nos pontos reflexos é determinante para garantir a efetividade da prática, favorecendo a obtenção dos resultados pretendidos com a intervenção(7,13).
A dor aguda tem função de alertar e preservar a vida e também é um dos fatores que promovem limitações dos indivíduos, gerando impacto negativo nas atividades rotineiras(13). Para essa dor, a reflexoterapia podal mostrou diferença significativa já na primeira intervenção entre os grupos amostrais, com mediana de 0 (valor mínimo de 0 e máximo de 4) de intensidade de dor, inclusive mantendo os efeitos ao longo de três (3) dias após cada intervenção.
Os resultados mostraram efeitos gradativos na redução da dor no grupo experimental, fato que não ocorreu no grupo controle. Este grupo manteve a mesma mediana de intensidade da dor lombar aguda ao longo da intervenção.
Os resultados em outros estudos apontam que a reflexoterapia promove alívio de dor, porém contextualiza-se mais as dores crônicas (14), e o tempo de intervenção com a reflexoterapia estende-se em média de 4 a 12 sessões para observar resultados(15,18-19).
O alívio na intensidade da lombalgia aguda neste estudo permitiu refletir sobre o incentivo da aplicabilidade da técnica, já na fase aguda, para evitar a progressão da dor para estágios subagudos e crônicos(13-16). Este tipo de dor inicia com a liberação de substâncias algogênicas no local afetado, que estimulam os nociceptores de fibras mielinizadas de pequeno calibre ou amielínicas. Essas estruturas, então, conduzem o estímulo de dor gerado até o corno dorsal da medula, excitando várias terminações nervosas ao longo do trajeto de transmissão. Quando estimuladas por muito tempo, essas vias podem começar a desenvolver outro estágio de dor, a subaguda; se não houver uma ação interventiva adequada, pode evoluir para a dor crônica(13).
A lombalgia interfere no bem-estar, humor, saúde e produtividade dos trabalhadores hospitalares. Os fatores colaboradores para manutenção desse quadro clínico são definidos como a postura inadequada (na mobilização de pacientes) e estática, além das condições ergonômicas e ambientais, como mobília, equipamentos e a própria estrutura do local de trabalho(3,6). Assim, entende-se que a intervenção para o alívio da dor aguda pode diminuir o absenteísmo, melhorar os movimentos e a capacidade de atenção ao serviço prestado ao paciente, além de promover ao profissional bem-estar e melhora da atenção aos fatores indutores dos distúrbios osteomusculares ou ocupacionais provedores da dor(16-17).
Estudos evidenciaram que o estímulo nos pontos reflexos influencia não só na redução da dor(15,18), mas também na frequência cardíaca, pressão arterial e ansiedade(20), induzindo ao relaxamento, que contribui para diminuir sintomas de distúrbios e doenças crônicas e agudas(15,18-19). A eficácia apresentada pelo protocolo do estudo pode ser fundamentada pelo efeito da modulação do sistema nervoso, ao ser submetido à reflexoterapia.
Estudos baseados em evidências apontam que a manipulação dos pontos reflexos possibilita a modulação do sistema nervoso. Por sua vez, a estimulação desses pontos auxilia a regular os sistemas que estão sob controle inconsciente (respiração, batimento cardíaco, pressão arterial) e que são responsivos aos estados físicos e emocionais do ser humano(17,20). A modulação vagal promove mudanças relaxantes, calmantes e regula modulação simpática - responde pela excitação. Há descrições de que os efeitos físicos, mentais e emocionais ocorrem por indução da atividade somática e sensorial, cuja observância foi realizada através de diagnóstico por imagem, na qual a propagação de impulsos nervosos mostrava a ocorrência de estímulos nervosos entre as partes correspondentes do corpo(17-20).
Ainda a respeito da discussão dos possíveis mecanismos de ação da reflexoterapia, pesquisadores apontam que o alívio de dor e relaxamento muscular são provocados pela liberação de opioides e endorfinas, como resposta aos estímulos gerados na técnica. O contato pele com pele favorece a liberação de oxitocina, que atua nos sistemas autônomos e cardiovasculares. A oxitocina tem ação alfa-adrenérgica e reduz a liberação de catecolamina (ação pituitária-adrenal-hipotálamo) e resulta em redução do batimento e da pressão arterial, e em melhora da função vagal - relaxamento, bem-estar, redução de ansiedade(12,20).
Outra explicação fisiológica para a eficácia da reflexoterapia é o efeito hemodinâmico alcançado por meio da melhora na circulação sanguínea em órgãos, vísceras e tecidos, o que facilita a oxigenação e um fluxo adequado de sangue em músculos e tendões(6-7,10,20). Consequentemente, o efeito alcançado contribui para a ocorrência da homeostase e com a recuperação de debilidades orgânicas, além de auxiliar em outras sintomatologias envolvidas com o quadro da lombalgia, como na redução do edema, dificuldade de movimentos dos membros e alívio da dor(7,15,18-19).
Um fato relevante que o estudo trouxe, e que está em concordância com outras pesquisas, foi que a maior incidência de dor nas costas acontece entre 20 e 40 anos de idade, ou seja, no ápice da produtividade profissional. Essa condição pode favorecer ainda mais o desenvolvimento de dor e lesões nos profissionais, uma vez que, além de estarem expostos aos fatores físicos, também enfrentam situações estressoras, como a elevada exigência nos afazeres rotineiros, o que os tornam suscetíveis ao desencadeamento de DORT, além da questão da idade (7,10,15).
Este estudo trouxe evidências da eficácia da reflexoterapia podal, apresentando impacto positivo para redução na intensidade da dor lombar aguda ocasionada por DORT em profissionais da equipe de enfermagem atuantes em ambientes hospitalares.
Nas análises de comparação entre grupo controle e experimental, houve diferença significativa nos efeitos da redução da dor lombar aguda em todas as sessões de intervenção com a prática nos dados obtidos pelo instrumento EVA (p=0.000). Também houve significância estatística para eficácia do protocolo aplicado no estudo, quando avaliado os resultados no início (1º dia), sem intervenção prévia, em comparação ao último dia (9º dia), ao utilizar o instrumento Questionário para dor lombar (p= 0,0001).
Assegura-se, a partir dos resultados deste estudo, que o tipo de toque, intensidade e precisão dos estímulos exercidos na prática da reflexoterapia influencia diretamente na eficácia da técnica. Portanto, compreende-se que o estímulo gerado nos pontos reflexos precisa ser firme, profundo e a localização dos pontos deve ser bem delimitada, para se alcançar os efeitos desejados. Além disso, salienta-se que a técnica não exige utilização de instrumentos ou qualquer objeto para proceder à sua execução.
Conclui-se que, apesar da pequena amostra, o estudo indica efeitos relevantes para a aplicabilidade da prática em quadros de dor aguda relacionados ao trabalho da equipe de enfermagem. Entretanto, destaca-se a necessidade de desenvolvimento de novos estudos clínicos e outros que contribuam com a produção de informações sobre efeitos e aplicabilidades da reflexoterapia podal, no que concerne às possibilidades terapêuticas nas quais a prática é indicada. Por ser considerada uma prática milenar, acredita-se que há muito conteúdo para ser explorado em revisões bibliográficas, sistemáticas, trabalhos tecnológicos e pesquisas clínicas em prol da construção de fundamentação dos benefícios da técnica.
Como limitações, destacamos que não foram encontrados estudos semelhantes a este para ampliar a discussão dos resultados, uma vez que a presente pesquisa se caracterizou pela avaliação imediata e de curta duração de intervenção com a reflexoterapia para a dor lombar aguda.
A inconstância nos horários de trabalho dos participantes também foi um ponto que dificultou o comparecimento em todas as etapas da investigação, ocasionando perda e limitação amostral.
Silva R, Silva SF, Almeida NM, Barbosa TC, Quaresma FRP, Maciel ES. Presence of musculoskeletal disorders among nurses working in emergency care units. Rev de Enfer e Atenção à Saúde [Internet] 2017 Jul/Dez [Cited 2018 Apr 14] 6(2):2-10. Available from: http://seer.uftm.edu.br/revistaeletronica/index.php/enfer/article/viewFile/1673/pdf
Massuda KC, Muzili NA, Lima DF, Taciro C, Júnior SAO, Martinez PF. Incidence of low back pain according to physical activity level in hospital workers. Rev Dor São Paulo [Internet] 2017 Jan/Mar [Cited 2018 Mar 29] 18(1):8-11. Available from: http://www.scielo.br/pdf/rdor/v18n1/1806-0013-rdor-18-01-0008.pdf
Martins EA, Correa CS, Vidal PCV. Doenças osteomusculares relacionadas ao trabalho com destaque aos profissionais da área de enfermagem. Ver Ci e Saúde [Internet] 2017 [Cited 2018 Apr 09] 2(2): 107-118. Available from: http://sys.facos.edu.br/ojs/index.php/perspectiva/article/view/24/116
Santos HEC, Marziale MHP, Felli VEA. Presenteeism and musculoskeletal symptoms among nursing professionals. Rev Latino-Am. Enfer [Internet] 2018 [Cited 2018 May 18] 26(e3006):1-11. Available from: http://www.scielo.br/pdf/rlae/v26/0104-1169-rlae-26-e3006.pdf
Santos ECS, Andrade RD, Lopes SGR, Valgas C. Prevalence of musculoskeletal pain in nursing professionals working in orthopedic setting. Rev Dor São Paulo [Internet] 2017 Oct/Dec [Cited 2018 Apr 12] 18(4):298-306. Available from: http://www.scielo.br/pdf/rdor/v18n4/1806-0013-rdor-18-04-0298.pdf
Borges TP, Kurebayashi LFS, Silva MJP. Occupational low back pain in nursing workers: massage versus pain. Jou of school of nurs univer of São Paulo. [Internet] 2014 [Cited 2018 Apr 16] 48(4):670-76. Available from: http://www.scielo.br/pdf/reeusp/v48n4/0080-6234-reeusp-48-04-669.pdf
Medeiros GMS, Sasso GTMD, Schlindwein AD. Results of foot reflexotherapy in acute lower back pain of the nursing team: controlled randomizad clinical test. Br J Pain. [Internet]. 2018 Out/Dez [Cited 2019 Apr 12] 1(4):305-9. Available from: http://www.scielo.br/pdf/brjp/v1n4/1806-0013-brjp-01-04-0305.pdf
Heinen AC, Goulart CL, Subbrack AC, Fleig TCM, Silva ALG. Avaliação da dor como quinto sinal vital: uma escolha profissional de intervenção fisioterapêutica. Ver Pesq em Fisioterapia [internet] 2016 Nov [Cited 2018 Apr 20] 6(4):376-86. Available from: https://www5.bahiana.edu.br/index.php/fisioterapia/article/view/935/739
Mendes BSO, Sales A, Araújo O, Crispim SF, Saviczki LCPL, Silva LS. Atuação do enfermeiro na assistência a dor em um hospital de ensino. Rev. Invest quality em saúde [Internet] 2017 [Cited 2018 Apr 8] 2: 1497-502. Available from: http://proceedings.ciaiq.org/index.php/ciaiq2017/article/view/1500/1457
Penã LI, Medeiros GMS. Os efeitos da reflexoterapia podal na capacidade aeróbica máxima -VO2máx – em atletas de futsal feminine da categoria adulta. Rev Brasi Futsal e Futebol [Internet] 2017 Sep/Dez [Cited 2019 Apr 12] 9(34):320-6. Available from: http://www.rbff.com.br/index.php/rbff/article/view/515/424
Eghbali M, Safari R, F Nazari, Abdoli S. Occupational low back pain in nursing workers: massage versus pain lumbalgia ocupacional en trabajadores de enfermería: masaje versus dolor. Rev Esc Enferm USP [Internet] 2014 [Cited 2018 May 24] 48(4):699-75. Avalidable from: http://www.scielo.br/pdf/reeusp/v48n4/pt_0080-6234-reeusp-48-04-669.pdf
Monnerat E, Pereira SJ. Validação e confiabilidade de um questionário para dor lombar. Fit Perf J. [Internet]. 2009 Jan/Fev [Cited 2015 Apr 10] 8(1):45-8. Available from: http://dialnet.unirioja.es/servlet/articulo?codigo=2933756
Ovayolu O, Ovayolu N, Genc M, Araz, N.C. Frequency and Severity of Low Back Pain in Nurses Working in Intensive Care Units and Influential Factors. Pak J Med Sci. [Internet] 2014 Jan/Fev [Cited 2017 Mar 18] 30(1):70-76. Available from: https://www.ncbi.nlm.nih.gov/pmc/articles/PMC3955545
Zhao HJ, Tan JY, Wang T, Jin L. Auricular therapy for chronic pain management in adults: a synthesis of evidence. Rev Compl Therapies in clinic pactice [Internet] 2015 May [Cited 2019 Apr 12] 21(2):68-78. Available from: https://www.sciencedirect.com/science/article/pii/S1744388115000286
Silva AIS et al. Zone therapy as relaxing technique for professionals at a center of therapy. Rev Cienc Cuid Saúde [Internet] 2017 Oct/Dez [Cited 2019 Apr 10] 16(4):1-5. Available from: http://dx.doi.org/10.4025/cienccuidsaude.v16i4.36334
Petersen RS, Marziale MC. Low back pain characterized by muscle resistance and occupational factors associated with nursing. Rev Latino-Am. Enferm [Internet] 2014 May/Jun [Cited 2017 Mar 16] 22(3):386-93. Available from: http://www.periodicos.usp.br/rlae/article/view/86590/89483
Bargas EB, Monteiro MI. Factors related to absenteism due to sickness in nursing workers. Acta Paul Enferm. [Internet] 2014 Aug [Cited 2017 Mar 18] 7(6):533-8. Available from: http://www.scielo.br/pdf/ape/v27n6/1982-0194-ape-027-006-0533.pdf
Bakir E, Baglama SSG, Gursoy S. The effects of reflexology on pain and sleep deprivation in patients with rheumatoid arthritis: A randomized controlled trial. Rev Compl Therap in Clinical Practice [Internet] 2018 May [Cited 2018 Sep 30] 31:315-19. Available from: https://www.sciencedirect.com/science/article/pii/S1744388117305777
Unal KS, Akypinar RB. The effect of foot reflexology and back massage on hemodialysis patients' fatigue and sleep quality. Compl Therap in Clinic Practice [Internet] 2016 Ago [Cited 2018 Set 30] 24:139-44 Avaliable from: https://www.sciencedirect.com/science/article/pii/S1744388116300494
Padial ER, López TN, Bujaldón JL, Paso GARD. Cardiovascular effects of reflexology in healthy individuals: evidence for a specific increase in blood pressure. Alternative Medic Studies. [Internet] 2015 May [Cited 2017 Mar 21] 2(4):10-17 Available from: https://www.researchgate.net/publication/267689743_Cardiovascular_effects_of_reflexology_in_healthy_individuals_evidence_for_a_specific_increase_in_blood_pressure.
Todos os autores participaram das fases dessa publicação em uma ou mais etapas a seguir, de acordo com as recomendações do International Committe of Medical Journal Editors (ICMJE, 2013): (a) participação substancial na concepção ou confecção do manuscrito ou da coleta, análise ou interpretação dos dados; (b) elaboração do trabalho ou realização de revisão crítica do conteúdo intelectual; (c) aprovação da versão submetida. Todos os autores declaram para os devidos fins que são de suas responsabilidades o conteúdo relacionado a todos os aspectos do manuscrito submetido ao OBJN. Garantem que as questões relacionadas com a exatidão ou integridade de qualquer parte do artigo foram devidamente investigadas e resolvidas. Eximindo, portanto o OBJN de qualquer participação solidária em eventuais imbróglios sobre a matéria em apreço. Todos os autores declaram que não possuem conflito de interesses, seja de ordem financeira ou de relacionamento, que influencie a redação e/ou interpretação dos achados. Essa declaração foi assinada digitalmente por todos os autores conforme recomendação do ICMJE, cujo modelo está disponível em http://www.objnursing.uff.br/normas/DUDE_final_13-06-2013.pdf
Recebido: 07/06/2018
Revisado: 28/04/2019
Aprovado: 13/05/2019