Objetivo: construir um protocolo de agendamento e o fluxo assistencial de programação de cirurgias eletivas para o Centro Obstétrico de uma maternidade. Método: pesquisa metodológica, descritiva, qualitativa, do tipo estudo de caso, operacionalizada em 2015 em uma maternidade do município do Rio de Janeiro. Empregou-se o Planejamento Estratégico Situacional proposto por Carlos Matus, a partir dos momentos explicativo, normativo, estratégico e tático-operacional. Resultados: no momento explicativo procedeu-se com o diagnóstico da realidade de agendamentos do setor cirúrgico; no normativo foram propostas as estratégias de solução para o enfrentamento do problema; no estratégico construiu-se a viabilidade das estratégias de solução a partir de planos de ação; no tático-operacional foram operacionalizadas as ações: construção do protocolo e de um fluxograma de agendamento cirúrgico. Conclusão: acredita-se que esses instrumentos, que ainda precisam ser testados e validados no cenário do estudo, auxiliarão a gestão dos processos assistenciais do setor.
Descritores: Planejamento Estratégico; Procedimentos Cirúrgicos Eletivos; Protocolos; Enfermagem; Governança Clínica
Os sistemas de atenção à saúde são arranjos construídos pela sociedade para dar respostas às necessidades de saúde das pessoas a partir da oferta de serviços de qualidade, seguros e custo-eficientes; tem, portanto, como objetivo final, a geração de valor para a população usuária. Tal valor se expressa na relação entre a qualidade dos resultados clínicos, econômicos e humanísticos e os recursos utilizados no cuidado(1,2).
Para tanto, a gestão da atenção à saúde precisa ter por base a população e considerar os processos de planejamento no estabelecimento de estratégias que busquem equilibrar os meios – recursos humanos, materiais e financeiros - e os fins – cuidado clínico(1).
Neste sentido, ao longo da história, diferentes modelos de gestão assistencial surgiram para atender as prerrogativas dos diversos sistemas de saúde existentes no mundo3 e alcançar as melhoras práticas clínicas no atendimento aos usuários e às suas necessidades de saúde.
A gestão da clínica tem sido assumida como o modelo apropriado ao Brasil, uma vez que foi proposto com base na singularidade organizacional e econômica do Sistema Único de Saúde (SUS)(2). Ela tem suas origens no modelo de atenção gerenciada introduzido nos Estados Unidos, que se caracteriza pela liberdade e prática clínica organizada pelos profissionais, e no modelo de governança clínica do Reino Unido, que estabeleceu progressos nas políticas gerenciais e educacionais e no âmbito da qualidade dos serviços de atenção à saúde(1,2).
A gestão da clínica configura-se como um conjunto de tecnologias sanitárias emanadas de diretrizes clínicas, que proporcionam o gerenciamento do cuidado, isto é, o planejamento, acompanhamento e avaliação da assistência prestada ao usuário, a qual se operacionaliza mediante fluxo de atendimento integral, humanizado, eficiente, seguro, baseado nas evidências clínicas, e que articula ações e saberes dos profissionais envolvidos(4).
As diretrizes clínicas devem orientar as linhas de cuidados, as quais expressam percursos assistenciais seguros para o atendimento do usuário, em razão das suas necessidades diagnósticas e terapêuticas, e visam à racionalização e à qualificação dos serviços de saúde ofertados(5).
A qualidade da assistência é uma busca incessante pelas instituições de saúde, uma vez que ela estabelece padrões na produção do cuidado, a partir do qual se estabelece um projeto terapêutico que se constitui fio condutor para os fluxos da linha de cuidado, os quais, por sua vez, devem ser capazes de avalizar o acesso seguro às tecnologias necessárias ao cuidado(6,7).
Nessa perspectiva, a resolutividade da assistência pode ser verificada por meio do mapeamento dos processos realizados nas organizações de saúde, que possibilita avaliar não apenas os fluxos de atendimento, mas também o desempenho da assistência prestada.
Com bases nesses conceitos, os autores deste artigo, enquanto gestores da maternidade cenário deste estudo, observaram que, na prática diária, o caminho percorrido pelas usuárias, da marcação à realização do procedimento cirúrgico, revela dificuldades para a organização do processo de trabalho e otimização de recursos humanos, materiais e de capacidade instalada.
Considerando o exposto, este estudo teve por objetivo construir um protocolo de agendamento e o fluxo assistencial de programação de cirurgias eletivas para o Centro Obstétrico de uma maternidade.
Acredita-se que a organização do serviço de cirurgia favorecerá a gestão assistencial e viabilizará toda a rede de apoio terapêutico e diagnóstico que permeia o atendimento das usuárias da instituição; e que a operacionalização da linha de cuidado contribuirá para as boas práticas da assistência, já que desempenha papel importante na qualidade e produtividade dos atos de saúde.
Trata-se de pesquisa metodológica, descritiva, de abordagem qualitativa, operacionalizada por meio de um estudo de caso, cujo cenário foi a Maternidade Escola da Universidade Federal do Rio de Janeiro (ME/UFRJ), localizada no município do Rio de Janeiro, RJ, Brasil. A ME/UFRJ é composta por um Centro Obstétrico com quatro leitos de pré-parto e parto, três salas operatórias, sala de atendimento imediato ao recém-nascido (RN) e uma unidade intermediária (UI).
O estudo foi conduzido no segundo semestre de 2015, por meio do método do Planejamento Estratégico Situacional (PES) proposto pelo economista Carlos Matus8, que consiste num método flexível de ajustamento do processo de planejamento, o qual permite incorporar a complexidade dos problemas sociais mediante o acompanhamento contínuo da realidade analisada.
Conforme proposto pelo PES, o desenvolvimento do estudo se baseou nos momentos explicativo, normativo, estratégico e tático-operacional, que fazem parte da construção de um plano operativo, neste caso, o de construir um protocolo de agendamento e fluxo assistencial de programação de cirurgias eletivas para um centro obstétrico.
No momento explicativo se procedeu com o diagnóstico da realidade do setor cirúrgico, mediante identificação e seleção de problemas a partir da árvore de problemas, que se configura como um instrumento que possibilita a definição do foco de análise e uma apreciação adequada dos problemas existentes, com a compreensão de suas inter-relações causais. Nela são estabelecidas as ligações mais importantes, transformando a realidade, que é complexa, numa concepção simplificada, a fim de tornar possível uma ação9. A árvore de problemas foi construída com base na observação e experiência profissional de mais de quinze anos dos autores no cenário deste estudo. Dito isso, o fato de os pesquisadores serem também gestores do serviço foi decisivo para a elaboração deste trabalho e construção do plano operativo.
No momento normativo foram propostas as estratégias de solução para o enfrentamento dos problemas identificados e analisados. No momento estratégico buscou-se analisar e construir a viabilidade das estratégias de solução. E, por fim, no momento tático-operacional, se deu a execução do plano, isto é, a implementação do modelo de gestão assistencial bem como de seus instrumentos de acompanhamento e avaliação(10).
Em conformidade com as Resoluções nº 466, de dezembro de 2012, e nº 510, de 7 de abril de 2016, do Conselho Nacional de Saúde, o projeto desta pesquisa foi enviado ao Comitê de Ética e Pesquisa da ME/UFRJ, obtendo-se aprovação pelo Parecer nº 1.457.181, de 18 de março de 2016.
Momento explicativo
O diagnóstico da realidade que envolve o Centro Obstétrico identificou como problema prioritário que merece intervenção o agendamento ineficiente das cirurgias eletivas. Esse problema decorre sobremaneira do atual ‘modelo’ de agendamento de cirurgias, qual seja:
a) as marcações dos procedimentos cirúrgicos são realizadas numa planilha que circula no ambulatório, na medicina fetal e na direção da unidade, para que os profissionais médicos possam realizar o agendamento. Essa planilha deve permanecer na emergência (porta de entrada da unidade) e os profissionais do Centro Obstétrico precisam ir até o setor para verificar as marcações do dia. Esse fluxo desorganizado promove um processo de comunicação informal entre as equipes dos diferentes setores da maternidade;
b) as usuárias comparecem, na emergência da unidade, no dia e hora marcados e comunicam aos profissionais do setor que vieram para a internação em razão de procedimento cirúrgico agendado. Além dessas marcações, esta unidade, que é referência em gestações com risco fetal na cidade do Rio de Janeiro, atende usuárias de outras unidades cujas necessidades são, entre outras, cesáreas de urgência/emergência, laqueaduras e abortos;
c) inexistem fluxos e protocolos assistenciais cirúrgicos no Centro Obstétrico.
Esse ‘modelo’ de agendamento tem impacto direto no processo de trabalho do Centro Obstétrico, uma vez que não compreende a programação de uso dos recursos humanos e materiais e das salas operatórias, resultando na baixa rotatividade de leitos, diminuta produtividade do setor e aumento do tempo de permanência das usuárias no alojamento conjunto e do custo hospitalar.
Cumpre esclarecer que 30% das clientes admitidas na internação do Centro Obstétrico são submetidas a procedimentos cirúrgicos eletivos.
A Figura 1 apresenta a árvore de problemas construída com base na realidade do Centro Obstétrico da ME/UFRJ.
Figura 1 – Árvore de problemas representativa da realidade do Centro Obstétrico da Maternidade Escola da Universidade Federal do Rio de Janeiro. Rio de Janeiro, RJ, 2015

Fonte: Elaboração dos autores.
Momento normativo
Frente ao problema central evidenciado e analisado, delinearam-se três ações estratégicas de solução:
a) Criar um protocolo de agendamento das cirurgias eletivas do Centro Obstétrico;
b) Implementar o fluxo de agendamento de cirurgias eletivas no protocolo assistencial;
c) Criar indicadores para acompanhamento da assistência prestada.
Para cada ação estratégica foram propostas ações operacionais, isto é, ações que, uma vez realizadas, vão permitir a obtenção do produto que se propõe para a resolução do problema identificado. Também foram levantadas as principais dificuldades e facilidades de implementação de cada uma dessas ações (Figura 2).
Figura 2 – Ações operacionais estabelecidas para as ações estratégias delineadas no Planejamento Estratégico Situacional do Centro Obstétrico da Maternidade Escola da Universidade Federal do Rio de Janeiro. Rio de Janeiro, RJ, 2015

Fonte: Elaboração dos autores.
Momento estratégico
Nesse momento foi realizada a identificação e classificação da relevância dos atores sociais imbricados nos processos assistenciais do Centro Obstétrico. Segundo Matus(8), ator social é definido como um grupo organizado de pessoas, ou até mesmo uma única personalidade que, agindo em determinada realidade, é capaz de transformá-la. Para tanto, é necessário que esse ator tenha o controle sobre os recursos relevantes; uma organização minimamente estável; e um projeto para intervir nessa realidade.
A relevância dos atores sociais envolvidos no processo assistencial cirúrgico eletivo na unidade foi classificada como sendo baixo, médio ou alto:
O plano de ação é uma ferramenta amplamente utilizada no mundo inteiro para acompanhamento de atividades. Auxilia na coordenação das equipes, pois explicita quem é responsável por cada atividade, as datas de entrega e registro do progresso. Com um plano de ação é possível apresentar, fácil e rapidamente, o andamento das atividades, as estratégias utilizadas, os atores que as executaram, o cronograma de execução, enfim, todo o histórico das ações executadas ou previstas no âmbito aplicado(11).
Figura 3 – Planos de ação para as ações estratégias delineadas no Planejamento Estratégico Situacional do Centro Obstétrico da Maternidade Escola da Universidade Federal do Rio de Janeiro. Rio de Janeiro, RJ, 2015

Fonte: Elaboração dos autores.
Momento tático-operacional
Este momento consiste em colocar o PES em prática, isto é, apresentar os resultados decorrentes das ações estratégicas.
Ação: criar o protocolo de agendamento das cirurgias eletivas
O agendamento cirúrgico é uma medida de planejamento da execução de um procedimento cirúrgico. O cirurgião verifica a necessidade de intervenção cirúrgica pela consulta clínica, seja no ambulatório ou alojamento conjunto e, a partir desse momento, é agendado o procedimento cirúrgico, conforme protocolo descrito na sequência.
Agendamento cirúrgico
Distribuição da programação cirúrgica
Planejamento dos recursos humanos e materiais
Deve ser realizado o levantamento das necessidades de recursos materiais do setor, identificando as quantidades e especificidades dos mesmos
Indicar a necessidade de reposição de materiais no setor
Solicitar o material no almoxarifado, receber e guardar
Montar o kit de consumo dos materiais para cada procedimento cirúrgico
Período pré-operatório
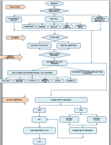
Ação: implementar o fluxo de agendamento cirúrgico
A Figura 4 ilustra o fluxograma de agendamento elaborado para o Centro Obstétrico da ME-UFRJ. O processo de implementação desse fluxo na rotina do setor será objeto de outros estudos.
Figura 4 - Fluxograma de agendamento cirúrgico do Centro Obstétrico da Maternidade Escola da Universidade Federal do Rio de Janeiro. Rio de Janeiro, RJ, 2015

Fonte: Elaboração dos autores.
Ação: criar indicadores de monitorização da assistência cirúrgica
Os indicadores proporcionam a monitorização direta das informações mensuráveis dentro do serviço prestado às usuárias. Alguns indicadores de processo e de resultados foram estabelecidos, almejando-se que sejam frequentemente revistos, alterados e complementados quando necessário.
Indicadores de processo
Taxa de suspensão de cirurgia eletiva = número de cirurgias suspensas dividido pelo total de cirurgias programadas em determinado período e multiplicado por 100
Número absoluto de cirurgias realizadas por porte cirúrgico:
Porte I = de 0 a 2 horas
Porte II= de 2 a 4 horas
Porte III= de 4 a 6 horas
Porte IV=mais de 6 horas
Indicadores de resultados
A partir da gestão clínica, o processo de atendimento à paciente possibilita planejar, organizar e gerenciar as atividades prestadas às usuárias. Neste contexto, a assistência cirúrgica às pacientes que são atendidas no Centro Obstétrico foi mapeada com o intuito de melhorar a qualidade do atendimento. Entende-se que para a realização do cuidado integral à paciente se faz necessário entender os diversos processos relacionados à assistência e à articulação entre eles para, então, integrá-los de forma racional(12).
Tais processos são atividades que transformam as informações em serviços dentro da organização. Nesse sentido, a gestão baseada em processos permite avaliar, medir, monitorar e obter resultados relacionados às ações assistenciais(13).
O planejamento da assistência das pacientes cirúrgicas, no cenário do estudo, foi iniciado com o agendamento das cirurgias pelos médicos no Ambulatório e Alojamento Conjunto. Nessa ocasião se observou que não havia protocolo específico para atendimento cirúrgico e que os processos de comunicação e de agendamento eram inadequados para o planejamento e execução ótima das ações. Assim, constatado o problema, suas causas e consequências a partir da árvore de problemas, estabeleceram-se estratégias de solução.
Os processos estabelecidos e a articulação dos setores envolvidos no fluxo de agendamento e realização dos procedimentos cirúrgicos só foram possíveis com a pactuação dos coordenadores e chefia médica e de enfermagem, que contribuíram para o tracejamento do caminho das pacientes dentro da unidade, através do fluxograma e do protocolo de agendamento cirúrgico. Essa sistematização permitirá a visualização dos processos que fazem parte do fluxo de trabalho vigente e a identificação de pontos críticos que possam comprometer o desempenho de todo o sistema organizacional(13), acarretar maiores custos ao serviço público e incutir repercussões maléficas aos pacientes e seus familiares(14).
Uma vez formalizados, os processos da ME-UFRJ foram expressos em planos de ação, ferramenta muito utilizada para o acompanhamento das atividades desenvolvidas numa instituição, auxiliando as equipes na coordenação das atividades, já que explicitam a responsabilidade de cada ator, com cronograma e possibilidade de comentários sobre o progresso das ações.
É nesta linha que sistemas de melhoria contínua da qualidade são implementados como sistemas organizados para melhorar, de forma constante, procedimentos, resultados e serviços prestados pelas organizações de saúde(15). Para tanto, os profissionais envolvidos na assistência precisam monitorar e avaliar os resultados de suas ações com base em informações que traduzam a complexidade de um centro cirúrgico(16).
Nessa perspectiva, justifica-se a construção e uso de indicadores qualitativos e quantitativos específicos que produzam dados sistematizados que possam ser mensurados e interpretados, servindo, portanto, de guia para o monitoramento das atividades desenvolvidas no setor(17).
Pensando nisso, neste estudo, alguns indicadores iniciais foram elaborados, os quais poderão ser calculados a partir de dados produzidos no decorrer dos processos envolvidos no atendimento cirúrgico do cenário deste estudo - agendamento cirúrgico, programação dos insumos e equipamentos, dimensionamento dos recursos humanos e a relação das atividades desenvolvidas na assistência.
É preciso ter em mente, no entanto, que, frente aos inúmeros processos dinâmicos envolvidos na assistência cirúrgica de uma maternidade, os indicadores precisam ser constantemente revisados e, se necessário, reconstituídos, tendo em vista a melhoria da assistência e os melhores resultados para os usuários. E, por isso, o planejamento não pode ser estático; deve se configurar como um ciclo permissivo a realinhamentos e à revisão, buscando encontrar um equilíbrio entre a manutenção dos objetivos assistenciais e a imprescindível flexibilização diante das mudanças operadas no campo da saúde(18).
Entendendo que o processo de trabalho em saúde é um todo complexo, constituído por relações de interdependência entre vários subprocessos também complexos, que operam, interagem, dialogam e retroagem entre si(19), o planejamento e a sistematização da assistência cirúrgica são capazes de reduzir os riscos de complicações em qualquer nível de complexidade desse processo(20,21).
A literatura aponta que a maior parte dos incidentes advindos do cuidado à saúde são resultantes de uma assistência mal planejada e de processos que necessitam ser revisados e subsidiados pelas características dos pacientes(22,23). Tais fatores também são responsáveis por maiores gastos. Estudo indicou que 80% dos procedimentos cirúrgicos de uma unidade foram agendados de maneira incorreta, o que ocasionou tempo de uso das salas cirúrgicas acima do planejado. Constatou-se que, nos últimos dois anos, 5 mil horas em salas cirúrgicas poderiam ter sido economizadas(24). Nesse sentido, os protocolos sistematizados, por subsidiarem o desenvolvimento das funções profissionais, podem agenciar uma assistência de maior qualidade e reduzir os custos e danos aos pacientes(25).
A gestão da assistência à saúde subsidia a oferta de serviços mais seguros e de maior qualidade mediante o uso de tecnologias de microgestão clínica que se destinam ao planejamento e a avaliação da assistência. De tal modo, instrumentos sistematizados de gestão assumem relevância na medida em que permitem a identificação da clientela assistida, a previsão e provisão de insumos materiais e de recursos humanos, e o melhor fluxo de informações entre os atores imbricados nos processos assistenciais.
Assim, constatadas as deficiências no processo de trabalho do Centro Obstétrico da ME-UFRJ, que acarretam diminuição da produtividade, uso ineficiente dos recursos humanos e materiais, maior tempo de permanência dos usuários na unidade e do custo hospitalar, buscou-se, com esta pesquisa, sistematizar o fluxo de atendimento das usuárias que são submetidas a cirurgias eletivas.
Para tanto, por meio do emprego dos momentos do PES, foram estabelecidos planos de ações estratégicas que pudessem contornar os problemas operacionais identificados, resultando na construção de um protocolo e de um fluxograma de agendamento cirúrgico que auxiliará a gestão dos processos assistenciais do setor. Ainda, alguns indicadores quantitativos foram constituídos com vistas a produzir informações sistematizadas que possam justificar rearranjos operacionais e a tomada de decisão.
Entendendo-se que quaisquer instrumentos assistenciais precisam ser testados e validados no cenário em que se deseja implantá-lo, tais etapas foram pactuadas com os atores atuantes no Centro Obstétrico e os resultados delas serão objeto de outros manuscritos. Nesse sentido, ante a implantação dessas tecnologias assistenciais que imprimirão o remodelamento do processo de trabalho, as novas práticas precisarão ser interiorizadas pela equipe do setor, de modo que serão necessários momentos educativos destinados a este fim.
O desenvolvimento desses instrumentos para uso específico da ME-UFRJ não permite a adoção deles por outros locais, sem que antes se proceda com uma avaliação e possível adaptação a outro contexto institucional. Nesse sentido, o método operacionalizado em âmbito local pode ser entendido como uma limitação desta pesquisa. A escassez de estudos documentados semelhantes a este que pudessem ampliar a discussão dos resultados também pode ser reconhecida como uma limitação.
Todos os autores participaram das fases dessa publicação em uma ou mais etapas a seguir, de acordo com as recomendações do International Committe of Medical Journal Editors (ICMJE, 2013): (a) participação substancial na concepção ou confecção do manuscrito ou da coleta, análise ou interpretação dos dados; (b) elaboração do trabalho ou realização de revisão crítica do conteúdo intelectual; (c) aprovação da versão submetida. Todos os autores declaram para os devidos fins que são de suas responsabilidades o conteúdo relacionado a todos os aspectos do manuscrito submetido ao OBJN. Garantem que as questões relacionadas com a exatidão ou integridade de qualquer parte do artigo foram devidamente investigadas e resolvidas. Eximindo, portanto o OBJN de qualquer participação solidária em eventuais imbróglios sobre a matéria em apreço. Todos os autores declaram que não possuem conflito de interesses, seja de ordem financeira ou de relacionamento, que influencie a redação e/ou interpretação dos achados. Essa declaração foi assinada digitalmente por todos os autores conforme recomendação do ICMJE, cujo modelo está disponível em http://www.objnursing.uff.br/normas/DUDE_final_13-06-2013.pdf
Recebido: 17/10/2017 Revisado: 22/12/2018 Aprovado: 29/12/2018