Protocol of scheduling of elective surgeries of a maternity school: a methodological study
Jaqueline Souza da Silva1, Ana Paula Vieira dos Santos Esteves1, Joffre Amim Junior1, Jorge Fonte de Rezende Filho1
1 Maternity School, Federal University of Rio de Janeiro
ABSTRACT
Aim: to construct a scheduling protocol and the assistance flow of elective surgeries to the Obstetric Center of a maternity ward. Method: this is a methodological, descriptive, qualitative research, of the case study type, operationalized in 2015 in a maternity hospital in the city of Rio de Janeiro. The Situational Strategic Planning proposed by Carlos Matus was used, starting from the explanatory, normative, strategic and tactical-operational moments. Results: in the explanatory moment the diagnosis of the reality of scheduling of the surgical sector was performed; in the normative moment the strategies of solution to the confrontation of the problem were proposed; in the strategic moment the viability of the strategies of solution was constructed from action plans; in the tactical-operational moment the following actions were operationalized: construction of the protocol and a flow chart of surgical scheduling. Conclusion: it is believed that these instruments, which still need to be tested and validated in the study scenario, will help manage the healthcare processes of the sector.
Descriptors: Strategic planning; Elective Surgical Procedures; Protocols; Nursing; Clinical Governance.
INTRODUCTION
Health care systems are society-built arrangements to respond to people's health needs through the provision of quality, safe and cost-effective services; therefore, its ultimate goal is to create value for the user population. This value is expressed in the relation between the quality of clinical, economic and humanistic results and the resources used in care(1,2).
To that end, health care management needs to be based on the population and consider the planning processes in the establishment of strategies that seek to balance the means, which are the human, material and financial resources, and the purposes, which is clinical care1.
In this sense, throughout history, different models of care management have emerged to meet the prerogatives of the various health systems in the world3 and to achieve the best clinical practices in attending to users and their health needs.
The management of the clinic has been assumed as the appropriate model for Brazil, since it was proposed based on the organizational and economic singularity of the Unified Health System (SUS, acronym in Portuguese)2. It has its origins in the model of managed care introduced in the United States, which is characterized by the freedom and clinical practice organized by professionals, and the UK clinical governance model, which has made progress in managerial and educational policies and quality of health care services1,2.
Clinic management is configured as a set of health technologies emanating from clinical guidelines, which provide the management of care, that is, planning, monitoring and evaluation of care provided to the user, which is operationalized through an integral, humanized, efficient, and safe care flow, based on clinical evidence, and articulating actions and knowledge of the professionals involved4.
Clinical guidelines should guide care lines, which express safe care pathways for the care of the user, due to their diagnostic and therapeutic needs, and aim at the rationalization and qualification of the offered health services5.
The quality of care is an unceasing pursuit by health institutions, since it establishes standards in the production of care, from which a therapeutic project is established, which is the guiding thread for the flows of the care line, which, in turn, must be capable of guaranteeing safe access to the technologies necessary for care6,7.
From this perspective, the resolution of assistance can be verified through the mapping of processes performed in health organizations, which makes it possible to evaluate not only the flows of care, but also the performance of the care provided.
Based on these concepts, the authors of this article, as managers of the maternity scenario of this study, observed that, in daily practice, the path traveled by the users, from marking to performing the surgical procedure, reveals difficulties for the organization of the work process and optimization of human, material and of installed capacity resources.
Considering the above, this study had the objective of constructing a scheduling protocol and the programming assistance flow of elective surgeries for the Obstetric Center of a maternity hospital.
It is believed that the organization of the surgery service will favor the management of care and enable the entire network of therapeutic support and diagnosis that permeates the care of users of the institution; and that the operationalization of the care line will contribute to good care practices, since it plays an important role in the quality and productivity of health actions.
METHOD
This is a methodological, descriptive, qualitative research, operationalized through a case study, whose setting was the School Maternity of the Federal University of Rio de Janeiro (ME/UFRJ), located in the city of Rio de Janeiro, RJ, Brazil. ME/UFRJ is composed of an Obstetric Center with four pre-delivery and delivery beds, three operating rooms, an immediate neonatal (NB) and an intermediate unit (IU).
The study was conducted in the second half of 2015, using the method of Strategic Situational Planning (PES, acronym in Portuguese) proposed by the economist Carlos Matus8, which is a flexible method of adjusting the planning process, which allows incorporating the complexity of social problems through the continuous monitoring of the analyzed reality.
As proposed by PES, the development of the study was based on explanatory, normative, strategic and tactical-operational moments, which are part of the construction of an operational plan, in this case, the construction of a scheduling protocol and assistance flow of surgery programming for an obstetric center.
In the explanatory moment the diagnosis of the reality of the surgical sector was made through identification and selection of problems from the problem tree, which is configured as an instrument that allows the definition of the focus of analysis and an adequate appreciation of the existing problems, with the understanding of their causal interrelations. The most important connections are established in it, transforming the reality, which is complex, into a simplified conception, in order to make an action possible9. The problem tree was constructed based on the observation and professional experience of more than fifteen years of the authors in the scenario of this study. That said, the fact that the researchers were also managers of the service was decisive for the elaboration of this work and construction of the operational plan.
At the normative moment the solution strategies to face the problems identified and analyzed were proposed. At the strategic moment, it was sought to analyze and build the viability of the solution strategies. And finally, in the tactical-operational moment, the execution of the plan, that is, the implementation of the health care management model, as well as of its monitoring and evaluation instruments, were carried out10.
In accordance with Resolutions 466 of December 2012 and No. 510 of April 7, 2016 of the National Health Council, the research project was sent to the Ethics and Research Committee of ME/UFRJ, obtaining approval by Opinion No. 1457181 of March 18, 2016.
RESULTS
Explanatory moment
The diagnosis of the reality that involves the Obstetric Center has identified the inefficient scheduling of elective surgeries as a priority problem that deserves intervention. This problem stems from the current 'model' of surgery scheduling:
a) The marking of the surgical procedures is performed in a spreadsheet that circulates in the outpatient clinic, in the fetal medicine and in the direction of the unit, so that the medical professionals can carry out the scheduling. This worksheet should remain in the emergency room (entrance door of the unit) and the Obstetrics Center professionals need to go to the sector to check the day's appointments. This disorganized flow promotes an informal communication process between the teams of the different sectors of the maternity;
b) The users come to the unit's emergency on the appointed day and time and talk to the professionals who came to the hospital because of a scheduled surgical procedure. In addition to these markings, this unit, which is a reference in terms of pregnancies with fetal risk in the city of Rio de Janeiro, serves users of other units whose needs are, among others, urgency/emergency cesarean sections;
c) There are no surgical care protocols and flows at the Obstetric Center.
This scheduling model has a direct impact on the work process of the Obstetric Center, since it does not include scheduling the use of human and material resources and operating rooms, resulting in low beds turnover, low productivity in the sector and increased length of stay in the joint Lodgings, and the hospital cost.
It should be clarified that 30% of clients admitted to the Obstetric Center undergo elective surgical procedures.
Figure 1 presents the problem tree constructed based on the reality of the Obstetric Center of ME/UFRJ.
Figure 1 - Tree of problems representative of the reality of the Obstetric Center of the Maternity School of the Federal University of Rio de Janeiro. Rio de Janeiro, RJ, 2015

Source: Authors' elaboration.
Normative moment
Faced with the central problem evidenced and analyzed, three strategic actions of solution were outlined:
a) Create a protocol for scheduling elective surgeries at the Obstetric Center;
b) Implement the scheduling flow of elective surgeries in the clinical protocol;
c) Create indicators to monitor the assistance provided.
For each strategic action, operational actions were proposed, that is, actions that, once realized, will allow obtaining the product that is proposed to solve the identified problem. The main difficulties and facilities for implementing each of these actions were also raised (Figure 2).
Figure 2 - Operational actions established for the strategic actions outlined in the Situational Strategic Planning of the Obstetric Center for the Maternity School of the Federal University of Rio de Janeiro. Rio de Janeiro, RJ, 2015

Source: Authors' elaboration.
Strategic moment
At that moment the identification and classification of the relevance of the social actors imbricated in the assistance processes of the Obstetric Center was carried out. According to Matus8, social actor is defined as an organized group of people, or even a single personality who, acting in a certain reality, is able to transform it. For this, it is necessary that this actor has control over the relevant resources; a minimally stable organization; and a project to intervene in this reality.
The relevance of the social actors involved in the elective surgical care process in the unit was classified as being low, medium or high:
-
High relevance: direction of the unit, medical heads (Ambulatory, Lodging, and Obstetric Center) and nursing coordinations (Ambulatory and Obstetric Center);
-
Average relevance: nurses from the Obstetric Center;
-
Low relevance: technical-administrative staff.
Following this, an action plan was prepared for each of the strategic actions, composed of the analysis and description of the variables necessary for the practical feasibility of the propositions: resource scheduling, chronogram, and evaluation and monitoring processes (Figure 3).
The action plan is a widely used tool for monitoring activities worldwide. It assists in the coordination of the teams, as it explains who is responsible for each activity, the delivery dates and progress record. With an action plan it is possible to present, quickly and easily, the progress of the activities, the strategies used, the actors who executed them, the execution schedule, and finally the history of the actions executed or planned in the applied scope11.
Figure 3 -- Action plans for the strategic actions outlined in the Situational Strategic Planning of the Obstetric Center for Maternity School of the Federal University of Rio de Janeiro. Rio de Janeiro, RJ, 2015

Source: Authors' elaboration.
Tactical-operational moment
This moment consists in putting the PES into practice, that is, presenting the results of the strategic actions.
Action: create the scheduling protocol for elective surgeries
Surgical scheduling is a measure of planning the execution of a surgical procedure. The surgeon verifies the necessity of surgical intervention by the clinical consultation, either in the outpatient clinic or joint accommodation and, from that moment, the surgical procedure is scheduled, according to the protocol described in the sequence.
Surgical scheduling
-
Patient care begins at the outpatient clinic, with an indication of surgery based on the patient's conditions and needs (hypertension, twin, diabetes, gestational trophoblastic disease - hydatidiform mole, fetal medicine - fetal anomalies, family planning - tubal ligation , usual risk - previous placenta and cervical insufficiency, anesthesia - anesthetic evaluation for the procedure);
-
After the surgical appointment, the date for the procedure is scheduled in the spreadsheet with the placement of: name, medical record, gestational age, diagnosis, name of who indicated and observations;
-
Scheduling may also be performed in the Joint Lodging, since inpatients are evaluated daily by routine medical staff, who may indicate the need for a surgical intervention. The scheduling in this sector should also be performed in a spreadsheet, such as the Ambulatory;
-
The scheduling worksheet will be sent by the e-mail of the Coordination of the Obstetric Center, where the procedure marking will be completed and the surgical map will be drawn up and distributed.
Distribution of surgical programming
-
The distribution of the elective surgery schedule will be performed by the Coordination of the Obstetric Center, in order to inform the sectors, in advance, about the surgical map;
-
The sectors that should receive the distribution of the surgery schedule are: Unit direction, Ambulatory, Emergency, Material and Sterilization Center, Ultrasonography, Obstetric Center (nursing and physicians' room), Neonatal Intensive Care Unit, Doctors' room).
Planning of human and material resources
- Prediction of material resources
- The survey of the material resources needs of the sector must be carried out, identifying their quantities and specificities;
- Provision of material resources
-
Indicate the need for material replacement in the sector
-
Request material in the storeroom, receive and store
-
Assemble the material consumption kit for each surgical procedure
- Human resources management
Preoperative period
-
Hospitalization the day before or the morning of the procedure;
-
Identify, reduce and minimize the patient's level of anxiety;
-
To verify the doubts and needs of the patient and family in relation to the anesthetic-surgical act;
-
Check if the chart is in order, observing the notes of the multiprofessional team;
-
Carry out the continuity of the care provided to the patient in the hospitalization and Obstetric Center;
-
Clarification of the Obstetric Center routines;
-
Conduct an interview with the patient, verifying examinations and information on the medical record;
-
Identification of allergies by placing a bracelet;
-
Identification of fall risk;
-
Removal of adornments and dental prostheses;
-
Fasting for at least eight hours for elective surgeries;
-
Supra pubic tonsure;
-
Record the admission of the patient at the Obstetric Center on an evolution sheet, placing the information collected.
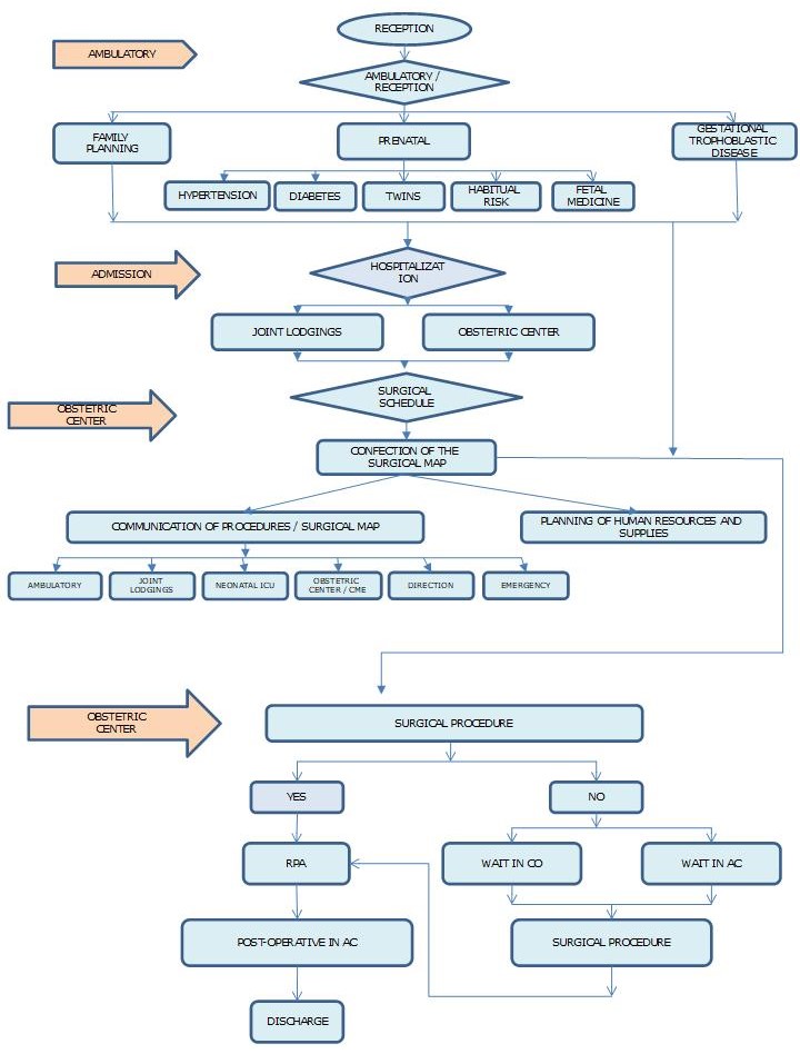
Action: Implement the flow of surgical scheduling
Figure 4 illustrates the scheduling flowchart prepared for the ME-UFRJ Obstetric Center. The process of implementing this flow in the routine of the sector will be object of other studies.
Figure 4 - Surgical scheduling flowchart of the Obstetric Center for the Maternity School-UFRJ. Rio de Janeiro, RJ, 2015

Source: Authors' elaboration.
Action: create indicators for monitoring the surgical care
Indicators provide direct monitoring of measurable information within the service provided to users. Some process and outcome indicators have been established, aiming at being frequently reviewed, amended and supplemented where necessary.
Process Indicators
-
Suspension rate for elective surgery = number of surgeries divided by total surgeries scheduled in a given period and multiplied by 100;
-
Absolute number of surgeries performed by surgical posture:
-
Porte I = from 0 to 2 hours
-
Porte II = 2 to 4 hours
-
Porte III = 4 to 6 hours
-
Porte IV = more than 6 hours
-
Percentage of urgency/emergency surgeries = number of urgency/emergency surgeries multiplied by 100 and divided by the total number of surgeries performed in the month;
-
Absolute number and percentage of surgeries marked by surgical indication;
-
Percentage of surgeries with count of compresses = number of surgeries with the count of compresses multiplied by 100 and divided by the total surgeries performed in the month;
-
Correct filling percentage of surgical record = Correct filling number of surgical record multiplied by 100 and divided by the total correct filling number of surgical record in the month.
Performance Indicators
-
Absolute number of burns per scalpel plate
-
Absolute number of patient falls.
DISCUSSION
From the clinical management, the process of patient care allows planning, organizing and managing the activities provided to the users. In this context, the surgical assistance to the patients that are assisted at the Obstetric Center was mapped with the intention of improving the quality of care. It is understood that for the realization of integral care to the patient it is necessary to understand the various processes related to the care and articulation between them, and then to integrate them rationally12.
Such processes are activities that transform information into services within the organization. In this sense, the process-based management allows evaluating, measuring, monitoring and obtaining results related to care actions13.
The planning of the surgical patients' care in the study scenario was initiated with the scheduling of the surgeries by the doctors in the outpatient clinic and joint lodgings. At that time, it was observed that there was no specific protocol for surgical care and that the communication and scheduling processes were inadequate for optimal planning and execution of the actions. Thus, when the problem, its causes and consequences were verified from the problem tree, solution strategies were established.
The established processes and the articulation of the sectors involved in the scheduling flow and the accomplishment of the surgical procedures were only possible with the agreement of the coordinators and the medical and nursing heads, who contributed to the path of the patients within the unit through the flowchart and through the surgical scheduling protocol. This systematization will allow the visualization of the processes that are part of the current workflow and the identification of critical points that may compromise the performance of the entire organizational system13, entail greater costs to the public service and infuse harmful repercussions for patients and their families14.
Once formalized, ME-UFRJ's processes were expressed in action plans, a tool widely used to monitor the activities carried out in an institution, assisting the teams in the coordination of activities, since they explain the responsibility of each actor, with a schedule and possibility of comments on the progress of actions.
In this line, continuous quality improvement systems are implemented as organized systems to constantly improve procedures, results and services provided by health organizations15. To that end, professionals involved in care must monitor and evaluate the results of their actions based on information that reflects the complexity of a surgical center 16.
From this perspective, it is justified the construction and use of specific qualitative and quantitative indicators that produce systematized data that can be measured and interpreted, thus serving as a guide for the monitoring of activities developed in the sector17. With this in mind, some initial indicators were elaborated in this study. These indicators can be calculated from data produced during the processes involved in the surgical care of the scenario of this study: surgical scheduling, input and equipment scheduling, human resource dimensioning and the relationship of the activities performed in the care.
However, it is necessary to keep in mind that, in view of the many dynamic processes involved in the surgical care of a maternity hospital, the indicators need to be constantly reviewed and, if necessary, reconstituted in order to improve care and the best results for users. Therefore, planning cannot be static; it should be configured as a permissive cycle for realignment and revision, seeking to find a balance between the maintenance of the assistance objectives and the indispensable flexibilization in the face of changes in the field of health18.
Understanding that the health work process is a complex whole, constituted by relations of interdependence between several complex subprocesses that operate, interact, dialogue and feedback each other19, the planning and systematization of surgical assistance are able to reduce the risks of complications at any level of complexity of this process20,21.
The literature indicates that most of the incidents arising from health care are the result of poorly planned care and processes that need to be reviewed and supported by patient characteristics22,23. These factors are also responsible for higher expenses. A study indicated that 80% of the surgical procedures of a unit were incorrectly scheduled, which resulted in time of use of the surgical rooms above the planned one. It was found that, in the last two years, 5,000 hours in operating rooms could have been saved24. In this sense, the systematized protocols, by supporting the development of professional functions, can provide better quality care and reduce patient costs and damages25.
CONCLUSION
The management of health care supports the provision of safer and higher quality services through the use of clinical micromanagement technologies that are intended for the planning and evaluation of care. Thus, systematized instruments of management are relevant in that they allow the identification of the assisted clientele, the forecasting and provision of material and human resources, and the best flow of information among the actors involved in the care processes.
Thus, after identifying the shortcomings in the work process of the ME-UFRJ Obstetrical Center, which resulted in a decrease in productivity, inefficient use of human and material resources, a longer residence time of users in the unit, and hospital costs, it was sought, with this paper, to systematize the flow of care of users who are submitted to elective surgeries.
To this end, through the use of the PES moments, strategic action plans that could overcome the identified operational problems were established, resulting in the construction of a protocol and a surgical scheduling flow chart that will assist the management of the sector's healthcare processes. Furthermore, some quantitative indicators were set up to produce systematized information that may justify operational rearrangement and decision making.
Understanding that any assistance instruments need to be tested and validated in the scenario in which it is desired to be implemented, such steps have been agreed with the actors working in the Obstetric Center and their results will be object of other manuscripts. In this sense, before the implantation of these assistance technologies that will print the remodeling of the work process, the new practices will need to be internalized by the team of the sector, so that educational moments destined to this end will be necessary.
The development of these instruments for the specific use of ME-UFRJ does not allow the adoption of these instruments by other places, without first being evaluated and possible adaptation to another institutional context. In this sense, the method operationalized locally can be understood as a limitation of this research. The paucity of similar documented studies that could broaden the discussion of results can also be recognized as a limitation.
REFERENCES
-
Mendes EV. As redes de atenção à saúde: uma mudança na organização e na gestão dos sistemas de atenção à rede. In: Vecina Neto G, Malik AM. Gestão em saúde. Rio de Janeiro: Guanabara Koogan; 2014. p. 2-49.
-
Gomes R, Lima VV, Oliveira JM, Schiesari LMC, Soeiro E, Damázio LF et al. The Polisemy of Clinical Governance: a review of literature. Ciênc saúde coletiva [Internet]. 2015 Aug [cited 2017 Sep 09];20(8):2431-9. Available from: http://www.scielo.br/scielo.php?script=sci_arttext&pid=S1413-81232015000802431&lng=en. http://dx.doi.org/10.1590/1413-81232015208.11492014.
-
Ouverney AM, Noronha JC. Modelos de organização e gestão da atenção à saúde: redes locais, regionais e nacionais. In: Fundação Oswaldo Cruz. A saúde no Brasil em 2030 - prospecção estratégica do sistema de saúde brasileiro: organização e gestão do sistema de saúde. Vol. 3. Rio de Janeiro: Fiocruz/Ipea/Ministério da Saúde/Secretaria de Assuntos Estratégicos da Presidência da República; 2013. p. 143-182.
-
Gomes R, Lima VV. A Gestão da Clínica em questão. Sci Media [Internet]. 2017 [cited 2017 Sep 09];27(2):1-2. Available from: http://revistaseletronicas.pucrs.br/ojs/index.php/scientiamedica/article/view/27698/15716
-
Silva NEK, Sancho LG, Figueiredo WS. Between flows and therapeutic projects: revisiting the notions of lines of care in health and therapeutic itineraries. Ciênc saúde coletiva [Internet]. 2016 Mar [cited 2017 Sep 09];21(3):843-52. Available from: http://www.scielo.br/scielo.php?script=sci_arttext&pid=S1413-81232016000300843&lng=en. http://dx.doi.org/10.1590/1413-81232015213.08572015
-
Costa JP, Jorge MSB, Vasconcelos MGF, Paula ML, Bezerra IC. Resolubilidade do cuidado na atenção primária: articulação multiprofissional e rede de serviços. Saúde debate [Internet]. 2014 Dec [cited 2017 Sep 09];38(103):733-43. Available from: http://www.scielo.br/scielo.php?script=sci_arttext&pid=S0103-11042014000400733&lng=en. http://dx.doi.org/10.5935/0103-1104.20140067.
-
Freire EMR, Batista RCR, Martinez MR. Project management for hospital accreditation: a case study. Online braz j nurs [Internet] 2016 [cited 2017 Sep 09];15(1):96-108. Available from: http://www.objnursing.uff.br/index.php/nursing/article/view/5158. doi: http://dx.doi.org/10.17665/1676-4285.20165158
-
Matus C. Política, planejamento e governo. 2. ed. Brasília: IPEA; 1996.
-
Garcia PT, Reis RS. Gestão pública em saúde: o plano de saúde como ferramenta de gestão. São Luís: EDUFMA, UNA-SUS/UFMA; 2016.
-
Braz JPA, Braz JKFS, Silveira WLL. Planejamento Estratégico Situacional para a melhoria da Central de Abastecimento Farmacêutico do Hospital Público de Doenças Infectocontagiosas (Natal/RN). Espaç saúde [Internet]. 2016 [cited 2017 Sep 09];17(2):160-8. Available from: http://www.uel.br/revistas/uel/index.php/espacoparasaude/article/view/26888/pdf16
-
Agency for Healthcare Research and Quality. The Ten Steps of Action Planning. Rockville, MD: Agency for Healthcare Research and Quality; 2014.
-
Sousa SM, Bernadino E. Nursing management for integral care: integrative review. J Nurs UFPE on line [Internet] 2015 [cited 2017 Sep 09];9(6):8312-21. Available from: http://www.revista.ufpe.br/revistaenfermagem/index.php/revista/article/view/7585/pdf_8036
-
Guimarães MFL, Freire EMR, Silva DM, Pereira MS, Alves M. Mapeamento de processos: fluxo de instrumentos de cirurgias vídeo assistidas. J Nurs UFPE on line [Internet] 2016 [cited 2017 Sep 09];10(3):1162-9. Available from: http://www.revista.ufpe.br/revistaenfermagem/index.php/revista/article/view/8340/pdf_9914
-
Santos GAAC, Bocchi SCM. Cancellation of elective surgeries in a Brazilian public hospital: reasons and estimated reduction. Rev Bras Enferm [Internet]. 2017 Jun [cited 2017 Set 09];70(3):535-42. Available from: http://www.scielo.br/scielo.php?script=sci_arttext&pid=S0034-71672017000300535&lng=en&nrm=iso&tlng=en. http://dx.doi.org/10.1590/0034-7167-2016-0084.
-
Dias LJ. Sistema de melhoria contínua da qualidade dos cuidados de enfermagem: um modelo construtivo no Hospital Prof. Doutor Fernando Fonseca, EPE. Rev Clin Hosp Prof Dr Fernando Fonseca [Internet] 2014 [cited 2017 Set 09];2(1):39-40. Available from: https://revistaclinica.hff.min-saude.pt/index.php/rhff/article/view/73/49
-
Amaral JAB, Spiri WC, Bocchi SCM. Indicadores de qualidade em enfermagem com ênfase no centro cirúrgico: revisão integrativa da literatura. Rev SOBECC [Internet] 2017 [cited 2017 Set 09];22(1):42-51. Available from: http://docs.bvsalud.org/biblioref/2017/05/833448/sobecc-v22n1_pt_42-51.pdf
-
Lima GCF, Santos JCC, Barreto RASS, Barbosa MA, Prado MA. Indicadores de procedimiento para la prevención de la infección del sitio quirúrgico desde la perspectiva de la seguridad del paciente. Enferm glob. [Internet]. 2016 Oct [cited 2017 Sep 09];15(44):264-75. Available from: http://scielo.isciii.es/scielo.php?script=sci_arttext&pid=S1695-61412016000400011&lng=es.
-
Perelman J, Lourenço A, Russo G, Miraldo M. Pagamento pelo Desempenho nos Cuidados de Saúde Primários. São Paulo; Leya, 2017.
-
Polidoro AA, Souza AE. Planejamento estratégico em uma unidade de saúde: relato de experiência. RBTS [Internet] 2014 [cited 2017 Sep 09];1(2):3-12. Available from: <https://siaiap32.univali.br/seer/index.php/rbts/article/view/10612/5953>.
-
Agência Nacional de Vigilância Sanitária - ANVISA. Gerência de Vigilância e Monitoramento em Serviço de Saúde. Gerência Geral de Tecnologia em Serviço de Saúde. Assistência segura: uma reflexão teórica aplicada à prática. Brasília: Anvisa; 2013.
-
Carmo AFS, Gusmão Filho AR, Vidal AS, Salum RDL, Silva RAR, Santos ADB. Quality assessment of mother and child intensive healthcare services. Online braz j nurs [Internet] 2013 [cited 2017 Sep 09];12(2):251-68. Available from: http://www.objnursing.uff.br/index.php/nursing/article/view/4009. doi: http://dx.doi.org/10.5935/1676-4285.20134009.
-
Paranaguá TTB, Bezerra ALQ, Moreira IA, Tobias GC, Silva Ana EBC. Indicators of care in a surgical clinic. Enferm glob. [Internet]. 2016 Jul [cited 2017 Sep 10];15(43):228-39. Available from: http://scielo.isciii.es/pdf/eg/v15n43/en_administracion1.pdf.
-
Alpendre FT, Cruz EDA, Dyniewicz AM, Mantovani MF, Silva AEBC, Santos GS. Safe surgery: validation of pre and postoperative checklists. Rev. Latino-Am Enfermagem [Internet]. 2017 [cited 2017 Set 10];25:e2907. Available from: http://www.scielo.br/scielo.php?script=sci_arttext&pid=S0104-11692017000100357&lng=pt http://dx.doi.org/10.1590/1518-8345.1854.2907
-
Attaallah AF, Elzamzamy OM, Phelps AL, Ranganthan P, Vallejo MC. Increasing operating room efficiency through electronic medical record analysis. J Perioper Pract 2016 May;26(5):106-13.
-
Cechinel DB, Boff WM, Ceretta RA, Simões PW, Ceretta LB, Sônego FGF. Systemization of a protocol of clinical dental care to pregnant women in a city south catarinense. Rev Odontol Univ Cid São Paulo [Internet]. 2016 [cited 2017 Sep 09];28(1):6-16. Available from: http://arquivos.cruzeirodosuleducacional.edu.br/principal/old/revista_odontologia/pdf/janeiro-abril_2016/Odonto_01_2016_6-16.pdf
Individual contributions of each author in the preparation of the manuscript:
-
Conception and design -- Jaqueline Souza da Silva
-
Analysis and interpretation of data -- Joffre Amim Junior, Ana Paula Vieira dos Santos Esteves, Jaqueline Souza da Silva
-
Article writing and critical review of intellectual content -- Jorge Fonte de Rezende Filho, Jaqueline Souza da Silva
-
Final approval of the version to be published - Ana Paula Vieira dos Santos Esteves, Joffre Amim Junior
All authors participated in the phases of this publication in one or more of the following steps, in according to the recommendations of the International Committee of Medical Journal Editors (ICMJE, 2013): (a) substantial involvement in the planning or preparation of the manuscript or in the collection, analysis or interpretation of data; (b) preparation of the manuscript or conducting critical revision of intellectual content; (c) approval of the version submitted of this manuscript. All authors declare for the appropriate purposes that the responsibilities related to all aspects of the manuscript submitted to OBJN are yours. They ensure that issues related to the accuracy or integrity of any part of the article were properly investigated and resolved. Therefore, they exempt the OBJN of any participation whatsoever in any imbroglios concerning the content under consideration. All authors declare that they have no conflict of interest of financial or personal nature concerning this manuscript which may influence the writing and/or interpretation of the findings. This statement has been digitally signed by all authors as recommended by the ICMJE, whose model is available in http://www.objnursing.uff.br/normas/DUDE_eng_13-06-2013.pdf
Received: 10/17/2017
Revised: 12/22/2018
Approved: 12/29/2018